Драйвер для светодиодов из энергосберегающей лампы
Энергосберегающие лампы активно позиционировались как замена низкоэкономичным и ненадежным лампам накаливания. Постепенное снижение цен на «экономки» привело к тому, что они получили практически повсеместное распространение.
Прогресс не стоит на месте и на смену энергосберегающим люминесцентным лампам приходят светодиодные источники света. Имея большую экономичность, они превосходят энергосберегающие лампы по экологичности, поскольку люминесцентные лампы содержат ядовитую ртуть, а светодиоды абсолютно безопасны (подробнее о вреде светодиодных ламп).
Самый большой минус светодиодов – их высокая стоимость. Не удивительно, что многие занимаются переделкой энергосберегающих ламп в светодиодные, используя по максимуму доступную и недорогую элементную базу.
Использование платы питания энергосберегающей лампы в качестве драйвера для светодиодовТеоретическое обоснование
Светодиоды работают при низком напряжении – порядка 2-3В. Но самое главное, для нормальной работы требуется не стабильность напряжения, а стабильность тока, по ним протекающего. При понижении тока снижается яркость свечения, а превышение приводит к выходу из строя диодного элемента. Полупроводниковые устройства, к которым относятся светодиоды, имеют ярко выраженную зависимость от температуры. При нагреве сопротивление перехода падает и возрастает прямой ток.
 Но самое главное, для нормальной работы требуется не стабильность напряжения, а стабильность тока, по ним протекающего. При понижении тока снижается яркость свечения, а превышение приводит к выходу из строя диодного элемента. Полупроводниковые устройства, к которым относятся светодиоды, имеют ярко выраженную зависимость от температуры. При нагреве сопротивление перехода падает и возрастает прямой ток.
Простой пример: источник стабильного напряжения выдает 3В, при токе потребления светодиода 20мА. При повышении температуры напряжение на светодиоде остается неизменным, а ток возрастает вплоть до недопустимых значений.
Для исключения описанной ситуации, источники света на полупроводниках запитывают от стабилизатора тока, он же драйвер. По аналогии с люминесцентными лампами драйвер иногда называют балластом для светодиодов.
Наличие входного напряжение 220В вместе с требованием стабилизации тока приводит необходимости создания сложной схемы питания светодиодных ламп.
Практическая реализация идеи
Простейший источник питания светодиодов от сети 220В имеет следующий вид:
Примитивный источник питания для светодиодов от сети 220ВНа приведенном рисунке резистор обеспечивает падение излишка напряжения питающей сети, а диод, включенный параллельно, защищает LED элемент от импульсов напряжения обратной полярности.
Как видно из рисунка, что можно проверить расчетами, требуется гасящий резистор большой мощности, выделяющий во время работы много тепла.
Ниже приведена схема, где вместо резистора используется гасящий конденсатор
Схема с гасящим конденсаторомИспользование в качестве балласта конденсатора позволяет избавиться от мощного резистора и повысить КПД схемы. Резистор R1 ограничивает ток в момент включения схемы, R2 служит для быстрого разряда конденсатора в момент выключения. R3 дополнительно ограничивает ток через группу светодиодов.
Конденсатор С1 служит для гашения излишков напряжения, а С2 сглаживает пульсации питания.
Диодный мост образован четырьмя диодами типа 1N4007, которые можно выпаять из негодной энергосберегающей лампы.
Расчет схемы произведен для светодиодов HL-654h345WC с рабочим током 20мА. Не исключено применение аналогичных элементов с таки током.
Так же, как и в предыдущей схеме, здесь не обеспечивается стабилизация тока. Чтобы исключить выход светодиодов из строя, в схеме балласта для светодиодных ламп емкость конденсатора С1 и сопротивление резистора R3 выбраны с запасом, чтобы при максимальном входном напряжении и повышенной температуре светодиодов, ток через них не превышал допустимых значений. В нормальном режиме ток через диоды несколько менее номинального, но на яркости лампы это практически не сказывается.
Недостаток подобной схемы заключается в том, что использование более мощных светодиодов потребует увеличение емкости гасящего конденсатора, имеющего большие габариты.
Аналогично выполняется питание светодиодной ленты от платы энергосберегающей лампы. Важно, чтобы ток светодиодной ленты соответствовал линейке светодиодов, то есть 20мА.
 Важно, чтобы ток светодиодной ленты соответствовал линейке светодиодов, то есть 20мА.
Используем драйвер энергосберегающей лампы
Более надежна схема, когда используется драйвер из энергосберегающей лампы с минимальными переделками. В качестве примера на рисунке показана переделка энергосберегающей лампы мощностью 20Вт для питания мощного светодиода с током потребления 0.9А.
Переделка светодиодной лампы для питания светодиодовПеределка электронного балласта для светодиодных ламп в данном примере минимальна. Большая часть элементов в схеме оставлена от драйвера старой лампы. Изменениям подвергся дроссель L3 и добавлен выпрямительный мост. В старой схеме между правым выводом конденсатора С10 и катодом диода D5 была включена люминесцентная лампа.
Теперь конденсатор и диод соединены напрямую, а дроссель используется в качестве трансформатора.
Переделка дросселя заключается в намотке вторичной обмотки, с которой и будет сниматься напряжение для питания светодиода.
Не разбирая дроссель, на него нужно намотать 20 витков эмалированного провода диаметром 0.4мм. При включении напряжение холостого хода вновь выполненной обмотки должно составлять около 9.5–9.7В. После подключения моста и светодиода, амперметр, включенный в разрыв питания LED элемента, должен показывать около 830–850мА. Большее или меньшее значение требует коррекции количества витков трансформатора.
Диоды 1N4007 или аналогичные, можно использовать от другой неисправной лампы. Диоды в экономках используются с большим запасом по току и напряжению, поэтому выходят из строя крайне редко.
Советы и предостережения
Все приведенные схемы светодиодных драйверов из энергосберегающей лампы, хоть и обеспечивают низковольтное питание, имеют гальваническую связь с сетью переменного тока, поэтому при работе по отладке нужно соблюдать меры предосторожности.
Наилучшим и самым безопасным будет использование при работе разделяющего трансформатора с одинаковыми первичной и вторичной обмотками. Имея на выходе те же самые 220В, трансформатор будет обеспечивать надежную гальваническую развязку первичной и вторичной цепей.
Понравилась статья? Расскажите о ней! Вы нам очень поможете:)
Материалы по теме:
СХЕМА ЭНЕРГОСБЕРЕГАЮЩЕЙ ЛАМПЫ
СХЕМА ЭНЕРГОСБЕРЕГАЮЩЕЙ ЛАМПЫ
Энергосберегающие лампы с цоколем, аналогичным обычной лампе накаливания, успели стать довольно популярными. Но несмотря на рекламные характеристики долговечности, выходы из строя этих ламп происходят часто. Разборка корпуса КЛЛ проводится с помощью плоской отвертки, которой проводят постепенно отжимая защелки по периметру. В цоколе лампы установлена плата электронного блока, которая соединена проводами с баллоном лампы с одной стороны и двумя проводами с цоколем с дрогой стороны.
     Прежде всего при ремонте необходимо проверить целостность нитей лампы, сопротивление нитей должно быть 10-15 Ом. Ещё одной типичиной неисправностью является выход из строя транзисторов генератора ИП. Если наблюдается мерцание лампы, скорее всего имеется пробой высоковольтного конденсатора, включенного между нитями накала лампы.
 Ещё одной типичиной неисправностью является выход из строя транзисторов генератора ИП. Если наблюдается мерцание лампы, скорее всего имеется пробой высоковольтного конденсатора, включенного между нитями накала лампы.
Здесь приводится сборник схем энергосберегающих ламп различных моделей и производителей. В принципе все эти схемы не сильно отличаются друг от друга и подходят к абсолютному большинству энергосберегающих ламп.
В архиве представлен сборник схем энергосберегающих ламп таких моделей:
- — Схема энергосберегающей лампы LUXAR;
- — Схема энергосберегающей лампы Bigluz;
- — Схема энергосберегающей лампы Luxtek;
- — Схема энергосберегающей лампы BrownieX;
- — Схема энергосберегающей лампы Isotronic;
- — Схема энергосберегающей лампы Polaris;
- — Схема энергосберегающей лампы Maway;
- — Схема энергосберегающей лампы Philips.
     Если причиной выхода из строя лампы является перегорание нитей подогрева стеклянной колбы, такую люминецентную лампу можно питать постоянным током, а рабочий преобразователь стоит использовать для питания обычных длинных ламп дневного света. Если причиной отказа энергосберегающей лампы является именно плата – с помощью данных схем починить её будет не проблема. Ну а когда от лампы остался только корпус с патроном — остаётся лишь переделать её в светодиодную.
 Если причиной отказа энергосберегающей лампы является именно плата – с помощью данных схем починить её будет не проблема. Ну а когда от лампы остался только корпус с патроном — остаётся лишь переделать её в светодиодную.
ФОРУМ по энергосберегающим люминесцентным лампам.
Бытовая техникаПеределка драйвера энергосберегающей лампы. Драйвер для светодиодов из энергосберегающей лампы
Энергосберегающие лампы активно позиционировались как замена низкоэкономичным и ненадежным лампам накаливания. Постепенное снижение цен на «экономки» привело к тому, что они получили практически повсеместное распространение.
Самый большой минус светодиодов – их высокая стоимость. Не удивительно, что многие занимаются переделкой энергосберегающих ламп в светодиодные, используя по максимуму доступную и недорогую элементную базу.
Теоретическое обоснование
Светодиоды работают при низком напряжении – порядка 2-3В. Но самое главное, для нормальной работы требуется не стабильность напряжения, а стабильность тока , по ним протекающего.
Простой пример: источник стабильного напряжения выдает 3В, при токе потребления светодиода 20мА. При повышении температуры напряжение на светодиоде остается неизменным, а ток возрастает вплоть до недопустимых значений.
Для исключения описанной ситуации, источники света на полупроводниках запитывают от стабилизатора тока, он же драйвер. По аналогии с люминесцентными лампами драйвер иногда называют балластом для светодиодов.
Наличие входного напряжение 220В вместе с требованием стабилизации тока приводит необходимости создания сложной схемы питания светодиодных ламп.
Практическая реализация идеи
Простейший источник питания светодиодов от сети 220В имеет следующий вид:
На приведенном рисунке резистор обеспечивает падение излишка напряжения питающей сети, а диод, включенный параллельно, защищает LED элемент от импульсов напряжения обратной полярности.
Как видно из рисунка, что можно проверить расчетами, требуется гасящий резистор большой мощности, выделяющий во время работы много тепла.
Ниже приведена схема, где вместо резистора используется гасящий конденсатор
Использование в качестве балласта конденсатора позволяет избавиться от мощного резистора и повысить КПД схемы. Резистор R1 ограничивает ток в момент включения схемы, R2 служит для быстрого разряда конденсатора в момент выключения. R3 дополнительно ограничивает ток через группу светодиодов.
Конденсатор С1 служит для гашения излишков напряжения, а С2 сглаживает пульсации питания.
Диодный мост образован четырьмя диодами типа 1N4007, которые можно выпаять из негодной энергосберегающей лампы.
Расчет схемы произведен для светодиодов HL-654h345WC с рабочим током 20мА. Не исключено применение аналогичных элементов с таки током.
Так же, как и в предыдущей схеме, здесь не обеспечивается стабилизация тока. Чтобы исключить выход светодиодов из строя, в схеме балласта для светодиодных ламп емкость конденсатора С1 и сопротивление резистора R3 выбраны с запасом, чтобы при максимальном входном напряжении и повышенной температуре светодиодов, ток через них не превышал допустимых значений. В нормальном режиме ток через диоды несколько менее номинального, но на яркости лампы это практически не сказывается.
 В нормальном режиме ток через диоды несколько менее номинального, но на яркости лампы это практически не сказывается.
Недостаток подобной схемы заключается в том, что использование более мощных светодиодов потребует увеличение емкости гасящего конденсатора, имеющего большие габариты.
Аналогично выполняется питание светодиодной ленты от платы энергосберегающей лампы. Важно, чтобы ток светодиодной ленты соответствовал линейке светодиодов, то есть 20мА.
Используем драйвер энергосберегающей лампы
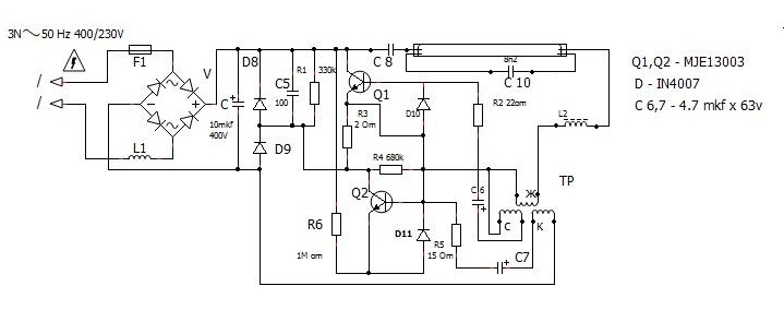
Более надежна схема, когда используется драйвер из энергосберегающей лампы с минимальными переделками. В качестве примера на рисунке показана переделка энергосберегающей лампы мощностью 20Вт для питания мощного светодиода с током потребления 0.9А.
Переделка светодиодной лампы для питания светодиодов
Переделка электронного балласта для светодиодных ламп в данном примере минимальна. Большая часть элементов в схеме оставлена от драйвера старой лампы. Изменениям подвергся дроссель L3 и добавлен выпрямительный мост.
Теперь конденсатор и диод соединены напрямую, а дроссель используется в качестве трансформатора.
Переделка дросселя заключается в намотке вторичной обмотки, с которой и будет сниматься напряжение для питания светодиода.
Не разбирая дроссель, на него нужно намотать 20 витков эмалированного провода диаметром 0.4мм. При включении напряжение холостого хода вновь выполненной обмотки должно составлять около 9.5–9.7В. После подключения моста и светодиода, амперметр, включенный в разрыв питания LED элемента, должен показывать около 830–850мА. Большее или меньшее значение требует коррекции количества витков трансформатора.
Диоды 1N4007 или аналогичные, можно использовать от другой неисправной лампы. Диоды в экономках используются с большим запасом по току и напряжению, поэтому выходят из строя крайне редко.
Все приведенные схемы светодиодных драйверов из энергосберегающей лампы, хоть и обеспечивают низковольтное питание, имеют гальваническую связь с сетью переменного тока, поэтому при работе по отладке нужно соблюдать меры предосторожности.
Наилучшим и самым безопасным будет использование при работе разделяющего трансформатора с одинаковыми первичной и вторичной обмотками. Имея на выходе те же самые 220В, трансформатор будет обеспечивать надежную гальваническую развязку первичной и вторичной цепей.
Автор статьи наглядно показал, как разобрать и что можно добыть для повторного использования из старой энергосберегающей лампы. Таким образом можно «вернуть» часть денег заплаченных за эту лампу в свое время. Если же удастся сохранить корпус с цоколем, то его можно использовать для изготовления других ламп. Сейчас модно делать своими руками светодиодные лампы из подручных средств.
Перегоревшая энергосберегающая лампа
Привет всем,
сегодня я хочу показать вам, как вы можете сделать большую часть из этих денег вы вложили в энергосберегающие лампы путем извлечения его полезных деталей после он сгорел.
Цель:
Цель этой Instructable, чтобы показать вам источник свободной части можно использовать для следующих проектов и снижения потерь электроэнергии.
Вы можете получить эти детали из энергосберегающих ламп:
- Конденсаторы
- Диоды
- Транзисторы
- Катушки
Необходимые инструменты:
- плоскую отвертку или пилу/режущий инструмент
- оловоотсос
- паяльник
Пожалуйста, прочитайте следующий текст для вашей же безопасности. Я не хочу, чтобы люди пострадали так что читайте и, пожалуйста, будьте осторожны.
Файл readme:
- Перед началом убедитесь, что стеклянные тела энергосберегающая Лампа разбита! Если он сломан, нужно запечатать его в сумку или какой-то контейнер, чтобы избежать попадания воздействию ртути внутри лампы.
- Будьте очень осторожны, чтобы не повредить стекло и корпус светильника! Не пытайтесь открыть лампу, повернув стекло кузова или пытается порвать или как-то так.
- Не пытайтесь открыть лампу сразу после этого сгорел. Он содержит высоковольтный конденсатор, который должен выполнять первым! Не прикасайтесь к печатной плате, если Вы не знаете, если конденсатор остается заряженным или вы можете получить удар током!
- Я думаю, что лучший совет, чтобы распоряжаться сгорел или разбитые энергосберегающие лампы, чтобы положить их в емкость (например, ведро с крышкой или как-то так) и хранить контейнер в безопасном месте, пока вы не найдете место, чтобы переработать их. 
- Пожалуйста, не выбрасывайте энергосберегающие лампы в мусорное ведро! Энергосберегающие лампы являются экологически опасными и могут нанести вред людям!
Шаг 2: Откройте корпус лампы
Разборка старой энергосберегающей лампы
Ок. Начнем. Сначала посмотрим на дела. Большинстве случаев либо приклеены или закрепить вместе. (Мой был обрезан вместе, как и большинство других ламп у меня до сих пор открыт.)
Вы должны быть в состоянии открыть дело, открыв его с помощью отвертки или разрезая его открыть с помощью пилы.
В обоих случаях вы должны быть осторожны, чтобы не повредить стеклянное тело! Будьте очень осторожны.
После того как вы открыли дело, нужно просто обрезать провода, ведущие в стеклянном корпусе, так что вы можете положить его в безопасное место, чтобы избавиться от этой опасности.
Шаг 3: удалите печатную плату из корпуса
Иногда корпус сохранить не удается.
Плата драйвера энергосберегающей лампы готовая к распайке.

Теперь вам необходимо извлечь плату из корпуса.
Будьте очень осторожны и не прикасайтесь к печатной плате голыми руками! Там есть высоковольтный конденсатор (большой электролитический конденсатор можно увидеть на фото) на плате, которая еще могла быть! Попробуйте удалить его из схемы путем перерезания ножки и положить его в безопасное место. (Убедитесь, что не касаетесь ногами!)
Как только высоковольтный конденсатор снимается с доски ничего не останется страха. Теперь можно приступить к отпаяйте все полезные элементы.
Шаг 4: Отпаяйте все полезные части
Детали, которые удалось отпаять
 
Теперь возьмите паяльник и оловоотсос свой и запчастей.
Как вы можете видеть на картинке есть много полезных деталей на печатной плате, так что вы должны быть в состоянии собрать большое количество полезных элементов для вашего проекта:)
Ну, вот и все. Надеюсь, я смог предоставить вам несколько полезных советов, и я надеюсь, вам понравился мой Instructable:)
- Что можно сделать из старых шприцов. (0) (0)
 Встречайте. Подставка под микрофон, пистолет и продуктивная овощерезка. Все из старых шприцов. Вроде ничего особенного, но может приукрасить […]
- Еще одна полезная вещь из алюминиевой банки. Попкорн заказывали? (0) 
 Что еще можно сделать из алюминиевой банки. Или еще один способ как сделать попкорн своими руками. Имея две банки и нижеприведенную инструкцию […]
Пока учёные укрощают скорость света, я вот решил укротить ненужные люминесцентные лампы, переделывая их в светодиодные. Компактные люминесцентные лампы (КЛЛ) по немного уходят в прошлое, по понятным всем причинам: меньшая эффективность относительно светодиодных, экологическая небезопасность (ртуть), ультрафиолетовое излучение опасное для глаз человека, да и недолговечность.
Как и у многих радиолюбителей, накопилась целая коробка этого «добра». Менее мощные можно использовать как запчасти, ну а те что по мощнее, начиная с 20W можно переделать и источники питания. Ведь электронный балласт, это дешевый преобразователь напряжения, то есть простой и доступный импульсный блок питания которым можно питать приборы мощностью до 30-40W (зависит от КЛЛ), и даже больше если менять выходной дроссель и транзисторы. Тем радиолюбителям которые проживают в отдалённых местах, или в определённых ситуациях, эти «энергосберегалки» окажутся полезными. Так что, не спешите их выбрасывать после выхода из строя — а работают они не долго!
 Тем радиолюбителям которые проживают в отдалённых местах, или в определённых ситуациях, эти «энергосберегалки» окажутся полезными. Так что, не спешите их выбрасывать после выхода из строя — а работают они не долго!
В моём случае, примерно год назад (весной 2014г.), начав экспериментировать с электронным балластом, в поисках корпуса под переделку в светодиодную лампу, возвращаясь вечером домой с работы, меня осенило — увидев на тротуаре банку из под колы. Ведь алюминиевый корпус из под 0,25L напитка, как раз подходит в качестве радиатора для рассеивания тепла светодиодной ленты. А также, идеально садится под корпус КЛЛ «Vitoone» с цоколем Е27, на 25 W. Да и в эстетике неплох!
Изготовив несколько переделанных LED-ламп, я начал их испытывать в разных условиях эксплуатации. Одна из них работает в подсобном помещении в жаре и морозе (с вентиляционными отверстиями), другая в жилом помещении (без отверстии в пластмассовом цоколе). Ещё одна подключена к трёхметровой светодиодной ленте. Прошел почти год, и они до сих пор безотказно служат! Ну, и учитывая то, что на тему светодиодов, статьей появляется все больше и больше, пришлось наконец-то написать и о моей испытанной временем идеи.
 Прошел почти год, и они до сих пор безотказно служат! Ну, и учитывая то, что на тему светодиодов, статьей появляется все больше и больше, пришлось наконец-то написать и о моей испытанной временем идеи.
Обсудить статью ЛАМПА СВЕТОДИОДНАЯ УНИВЕРСАЛЬНАЯ
Люминесцентная лампа является довольно сложным механизмом. В конструкции энергосберегающих ламп находится множество разных мелких составляющих, которые в совокупности и обеспечивают то освещение, которое выдаёт такое устройство. Основой всей конструкции энергосберегающих устройств является стеклянная трубка, которая наполнена парами ртути и инертным газом.
Импульсный блок и его назначение
С обоих концов этой трубки установлены электроды, катод и анод. После подачи на них тока, они начинают нагреваться. Достигнув необходимой температуры они выпускают электроны, которые ударяются об молекулы ртути и та начинает излучать ультрафиолетовый свет.
Ультрафиолет конвертируется в видимый для человеческого глаза спектр благодаря люминофору, который находится в трубке. Таким образом, лампа зажигается спустя некоторое время. Обычно скорость загорания лампы зависит от срока её выработки. Чем дольше лампа работала, тем больше будет промежуток между включением и полным зажиганием.
 Таким образом, лампа зажигается спустя некоторое время. Обычно скорость загорания лампы зависит от срока её выработки. Чем дольше лампа работала, тем больше будет промежуток между включением и полным зажиганием.
Чтобы понять предназначение каждой из составляющих ибп, следует разобрать по отдельности какие функции они выполняют:
- R0 – работает ограничителем и предохранителем блока питания. Он стабилизирует и останавливает излишний поток питания тока в момент включения, который протекает через диоды выпрямляющего устройства.
- VD1, VD2, VD3, VD4 – используются как мостовые выпрямители.
- L0, C0 – фильтруют подачу тока и делают её без перепадов.
- R1, C1, VD8 и VD2 – запускная цепь преобразователей. Процесс запуска происходит следующим образом. Источник зарядки конденсатора С1 является первый резистор. После того как конденсатор набирает такой мощности, что способен пробить динистор VD2, он самостоятельно открывается и попутно открывает транзистор, что вызывает автоколебание в схеме. Затем прямоугольный импульс направляется на катод диода VD8 и возникающий минусовый показатель закрывает второй динистор. Затем прямоугольный импульс направляется на катод диода VD8 и возникающий минусовый показатель закрывает второй динистор.
- R2, C11, C8 – делают стартовый процесс преобразователей более лёгким.
- R7, R8 – Делают закрытие транзисторов более эффективным.
- R6, R5 – создают границы для тока на базах каждого транзистора.
- R4, R3 – работают как предохранители в случае резкого повышения напряжения в транзисторах.
- VD7 VD6 – предохраняют каждый транзистор бп от возвратного тока.
- TV1 – обратный трансформатор для связи.
- L5 – дроссель балластный.
- C4, C6 – конденсаторы разделения, где всё напряжение и питание разделяется пополам.
- TV2 – трансформатор для создания импульсов.
- VD14, VD15 – диоды, работающие от импульсов.
- C9, C10 – фильтрующие конденсаторы.
Благодаря правильной расстановке и тщательному подбору характеристик всех перечисленных составляющих, мы и получаем блок питания необходимой нам мощности для дальнейшего использования.
Отличия конструкции лампы от импульсного блока
Очень похожа по строению импульсного блока питания, из-за чего сделать импульсный бп можно очень легко и быстро. Для переделки, необходимо установить перемычку и дополнительно установить трансформатор вырабатывающий импульсы и который оснащён выпрямителем.
Для облегчения ибп, удалена стеклянная люминесцентная лампа и некоторые составляющие конструкции, которые были заменены специальным соединителем. Вы могли заметить, что для изменения необходимо выполнить всего несколько простых операций, и этого будет вполне достаточно.
Плата с энергосберегающей лампы
Выдаваемый показатель мощности, ограничен размером используемого трансформатора, максимальным возможным пропускным показателем основных транзисторов и габаритами охлаждающей системы. Чтобы увеличить немного мощность, достаточно намотать ещё обмотки на дроссель.
Импульсный трансформатор
Основной ключевой характеристикой импульсного блока питания есть возможность адаптироваться к показателям трансформатора, который используется в конструкции. А то, что обратный ток не нуждается в проходке через трансформатор, который мы сами сделали, значительно облегчает нам расчёты номинальной мощности трансформатора.
 А то, что обратный ток не нуждается в проходке через трансформатор, который мы сами сделали, значительно облегчает нам расчёты номинальной мощности трансформатора.
Таким образом, большинство ошибок при расчёте становятся незначительными благодаря использованию такой схемы.
Рассчитываем ёмкость необходимого напряжения
Для экономии используют конденсаторы с маленьким показателем ёмкости. Именно от них будет зависеть показатель пульсации входящего напряжения. Для снижения пульсации, необходимо увеличивать объём конденсаторов тоже делается для увеличения показателя пульсации только в обратном порядке.
Для снижения размеров и улучшения компактности, возможно, применять конденсаторы на электролитах. К примеру, можно использовать такие конденсаторы, которые вмонтированы в фототехнику. Они обладают ёмкостью 100µF х 350V.
Чтобы обеспечить бп показателем двадцать ватт, достаточно использовать стандартную схему от энергосберегающих светильников и вовсе не наматывая дополнительной намотки на трансформаторы. В случае, когда дроссель обладает свободным пространством и может дополнительно уместить витки, можно их добавить.
 В случае, когда дроссель обладает свободным пространством и может дополнительно уместить витки, можно их добавить.
Таким образом, следует добавить два-три десятка витков обмотки, чтобы была возможность подзаряжать мелкие устройства или использовать ибп как усилитель для техники.
Схема блока питания на 20 ватт
Если вам требуется более эффективное увеличение показателя мощности, можно использовать самый простой провод из меди, покрытый лаком. Он специально предназначен для обмотки. Убедитесь что изоляция на стандартной обмотке дросселя достаточно качественная, так как эта часть будет находиться под значением входящего тока. Также следует оградить её от вторичных витков с помощью бумажной изоляцией.
Действующая модель БП мощность – 20 Ватт.
Для изоляции используем специальный картон толщиной 0.05 миллиметра или 0.1 миллиметра. В первом случае необходимо два слова, во втором достаточно одного. Сечение обмоточного провода используем из максимального больших, количество витков будет подбирать методом проб. Обычно витков необходимо достаточно мало.
 Обычно витков необходимо достаточно мало.
Проделав все необходимые действия, вы получаете мощность бп 20 ватт и рабочую температура трансформатора шестьдесят градусов, транзистора сорок два. Большую мощность сделать не получиться, так как размеры дросселя ограничены и сделать большее количество обмотки не получится.
Уменьшение поперечного диаметра используемого провода конечно увеличит численность витков, но на мощность это повлияет только в минус.
Чтобы иметь возможность поднять мощность бп до сотни ватт, необходимо дополнительно докрутить импульсный трансформатор и расширить ёмкость фильтровочного конденсатора до 100 фарад.
Схема 100 ватт БП
Чтобы облегчить нагрузку и уменьшить температуру транзисторов, к ним следует добавить радиаторы для охлаждения. При такой конструкции, КПД получится в районе девяноста процентов.
Следует подключить транзистор 13003
К электронному балласту бп следует подключить транзистор 13003, который способен закрепляться с помощью фасонной пружины. Они выгодны тем, что с ними нет необходимости устанавливать прокладку из-за отсутствия металлических площадок. Конечно, их теплоотдача значительно хуже.
 Они выгодны тем, что с ними нет необходимости устанавливать прокладку из-за отсутствия металлических площадок. Конечно, их теплоотдача значительно хуже.
Лучше всего проводить закрепления с помощью винтов М2.5, с заранее установленной изоляцией. Также возможно использовать термопасту, которая не передаёт напряжение сети.
Убедитесь что транзисторы надёжно заизолированы, так как через них проходит ток и при плохой изоляции возможно короткое замыкание.
Подключение к сети 220 вольт
Подключение происходит с помощью лампы накаливания. Она будет служить защитным механизмом и подключается перед блоком питания.
РЕМОНТ И ПЕРЕДЕЛКА ЭНЕРГОСБЕРЕГАЮЩИХ ЛАМП
ЭНЕРГОСБЕРЕГАЮЩАЯ ЛАМПА ОТ 12В
Мотал на глаз и на память интерпритируя размер
 сердечников, по схеме непрерывной обмотки. Первой намотал
 коллекторную обмотку 10 витков проводом 0.4мм, второй базовою
 6 витков проводом 0.2мм, проложил слой изоляции намотал внахлест
 нагрузочную обмотку проводом 0. 1 получилось около 330-340
 витков. В нагрузку подключил лампу от сканера 7w, устройство
 сразу заработало, чему свидетельствовал исходящий от лампы
 свет. Рядом лежала 13-ваттная энергосберегающая лампа со сгоревшей
 спиралью, решил попробовать осилит это детище подобную нагрузку,
 был приятно удивлен, при токе в пол ампера при напряжении
 12 вольт лампа светит достаточно ярко.
 1 получилось около 330-340
 витков. В нагрузку подключил лампу от сканера 7w, устройство
 сразу заработало, чему свидетельствовал исходящий от лампы
 свет. Рядом лежала 13-ваттная энергосберегающая лампа со сгоревшей
 спиралью, решил попробовать осилит это детище подобную нагрузку,
 был приятно удивлен, при токе в пол ампера при напряжении
 12 вольт лампа светит достаточно ярко.
Так же работает от двух литий-ионных аккумуляторов, правда потребляя на 150 ма больше. Во едино спаял навесным монтажом (4 деталюги) и все это чудесным образом разместилось в оригинальном корпусе из под балласта на 220.
Транзистор не особо греется, через пять минут работы на нем можно держать палец. Теперь эта конструкция поедет прямиком на дачу, где как обычно постоянно перебои с электричеством, можно будет чай попить или постель разложить при дневном свете.
Что можно сделать, если у Вас сгорела компактная люминесцентная лампа
Хотя на эконом лампы, в зависимости от производителя,
 существует гарантия и даже до 3-х лет. Но потребители могут
 столкнуться с тем что лампочка перегорела, а у вас не сохранилась
 упаковка, чек покупки, магазин переехал в другое место т.е
 по каким-то независящим от вас причинам вы не можете обменять
 поломанную вещь. Мы решили предложить Вам воспользоваться
 оригинальным решением по использованию, перегоревших эконом
 ламп которое мы нашли на просторах огромного Интернет-ресурса
 и предлагаем его Вам.
 Но потребители могут
 столкнуться с тем что лампочка перегорела, а у вас не сохранилась
 упаковка, чек покупки, магазин переехал в другое место т.е
 по каким-то независящим от вас причинам вы не можете обменять
 поломанную вещь. Мы решили предложить Вам воспользоваться
 оригинальным решением по использованию, перегоревших эконом
 ламп которое мы нашли на просторах огромного Интернет-ресурса
 и предлагаем его Вам.
Помните, вы подвергаете жизнь опасности, попав под напряжение 220В!
Проще всего её выбросить в мусор, ну а можно
 из неё сделать … другую, а если ламп сгоревших накопилось
 несколько, то можно заняться и …. ремонтом. 
Если вы хотя бы раз держали паяльник в руках,
 то эта статья для Вас.
Вы сделать самостоятельно электронный баласт для ламп дневного света и включить лампу до
 30 Ватт, без стартёра и дросселя, с помощью маленькой платки
 снятой с нашей эконом лампы. При этом она будет зажигаться
 мгновенно, при понижении напряжения не будет ‘Моргать’.
Данная лампа перегорает двумя способами:
1) горит электронная схема
2) перегорает спираль накала
Для начала выясняем, что же произошло. Разбираем
 лампу (очень часто собраны на защелках, более дешовые варианты
 склены).
 Разбираем
 лампу (очень часто собраны на защелках, более дешовые варианты
 склены).
Отключаем колбу, откусываем провода питания:
Прозваниваем накалы колбы (для принятия решения выбросить колбу или нет)
Мне не повезло, перегорели обе спирали накала
 (первый раз в моей немалой практике, обычно одна, а когда
 сгорает схема то и ни одной). В общем если хотя бы одна сгорела
 колбу выбрасываем, если нет, то она рабочая, а сгорела схема.
Рабочую колбу отлаживаем на хранение (до следующей
 сгоревшей экономки) и потом к рабочей схеме цепляем колбу.
 Так из нескольких делаем 1, а может и больше (как повезёт).
А вот вариант изготовления лампы дневного света.
 Можно подключить, как и 6 Ваттную лампу с «китайского» фонаря
 (например, я обмотал её пластиком с зелёной бутылки, а схему
 спрятал в сгоревшее зарядное устройство, от мобильного телефона
 и получилась классная подсветка для аквариума) так и 30 Ваттную
 лампу дневного света:
Можно ли отремонтировать электронный балласт?
Люминесцентные лампы с электронным балластом
 сегодня можно встретить повсеместно. Очень популярны настольные
 лампы с прямоугольными плафонами и двухколенным держателем.
 Во всех магазинах электротоваров уже продаются лампы, вворачиваемые
 в обычные патроны с круглой резьбой вместо классических ламп
 накаливания. В частности, петербургский метрополитен в последнее
 время напрочь избавился от ламп накаливания, заменив их люминесцентными.
 Преимущество таких ламп очевидно — продолжительный срок службы,
 низкое потребление электроэнергии при высокой светоотдаче
 (достаточно сказать, что 11-Ваттная люминесцентная лампа заменяет
 75-Вт лампу накаливания), мягкий свет со спектром, близким
 к естественному солнечному свету.
 Очень популярны настольные
 лампы с прямоугольными плафонами и двухколенным держателем.
 Во всех магазинах электротоваров уже продаются лампы, вворачиваемые
 в обычные патроны с круглой резьбой вместо классических ламп
 накаливания. В частности, петербургский метрополитен в последнее
 время напрочь избавился от ламп накаливания, заменив их люминесцентными.
 Преимущество таких ламп очевидно — продолжительный срок службы,
 низкое потребление электроэнергии при высокой светоотдаче
 (достаточно сказать, что 11-Ваттная люминесцентная лампа заменяет
 75-Вт лампу накаливания), мягкий свет со спектром, близким
 к естественному солнечному свету. 
Ведущими производителями люминесцентных ламп
 являются фирмы Philips, Osram и некоторые другие. К сожалению,
 на отечественном рынке имеется достаточно китайских ламп низкого
 качества, которые выходят из стоя гораздо чаще, чем их фирменные
 собратья. Подробный рассказ об электронных балластах, о принципах
 работы, преимуществах, схемотехнических решениях есть в книге
 «Силовая электроника для профессионалов и любителей». Раздел книги называется «Балласт, с которым не утонешь.
 Новые методы управления люминесцентными осветительными лампами».
 Поэтому читатели, которым необходимо получить первоначальные
 Раздел книги называется «Балласт, с которым не утонешь.
 Новые методы управления люминесцентными осветительными лампами».
 Поэтому читатели, которым необходимо получить первоначальные 
сведения об электронных балластах, могут обратиться к книге,
 ну а здесь рассматривается достаточно частный вопрос ремонта
 вышедших из стоя ламп. 
История появления этой статьи связана с приобретением
 автором лампы неизвестной фирмы (фото 1). Данная лампа безотказно
 работала в люстре несколько месяцев, однако по истечении этого
 времени она просто перестала зажигаться. Ничего не оставалось
 сделать, как разобрать лампу, аккуратно (с боков) поддев тонкой
 отверткой корпус (он состоит из двух половинок, скрепляющихся
 между собой тремя выступами-защелками).
Разобранная лампа показана на фото 2. Она состоит
 из круглого цоколя, схемы управления (собственно электронного
 балласта) и пластмассового кружка, в который вклеена трубка,
 которая дает свет. При разборке лампы следует соблюдать осторожность,
 чтобы, во-первых, не разбить баллон и не повредить себе руки,
 глаза и прочие части тела, а во-вторых, чтобы не повредить
 электронную схему (не оторвать «дорожки») и корпус
 (пластмассовый).
Исследования, проведенные с помощью мультиметра,
 показали, что в баллоне лампы перегорела одна спираль. На
 фото 3, которое получено уже после вскрытия баллона, видно,
 что спираль перегорела, затемнив люминофор в окрестностях.
 Было сделано предположение, что с электронным балластом ничего
 не случилось (это позже подтвердилось). С большой долей уверенности
 можно утверждать, что нить лампы — самое слабое место, и в
 подавляющем большинстве вышедших из стоя ламп будет наблюдаться
 скорее перегорание нити, нежели выгорание электронной части
 схемы. 
Кстати, об электронной схеме электронного баласта. Она показана на
 фото 4. Схема перерисована с печатной платы. Кроме того, на
 ней не показаны некоторые элементы, не затрагивающие основ
 работы балласта, а также не приведены номиналы. Балласт лампы
 представляет собой двухтактный автогенератор полумостового
 типа с насыщающимся трансформатором. Такой автогенератор хорошо
 описан в книгах и дополнительных пояснений не требует. На
 входе установлен диодный мост VD1-VD4 с фильтром С1, С2, L1.
 Конденсатор C1 препятствует проникновению высокочастотных
 помех в питающую сеть, конденсатор C2 служит фильтром сетевых
 пульсаций, дроссель L1 ограничивает пусковой ток и фильтрует
 ВЧ помехи. Дроссель L2 и конденсатор C3 являются элементами
 резонансного контура, напряжение в котором «зажигает»
 лампу. Конденсатор C4 — пусковой. Понятно, что при обрыве
 одной из нитей лампа уже не загорится.
 На
 входе установлен диодный мост VD1-VD4 с фильтром С1, С2, L1.
 Конденсатор C1 препятствует проникновению высокочастотных
 помех в питающую сеть, конденсатор C2 служит фильтром сетевых
 пульсаций, дроссель L1 ограничивает пусковой ток и фильтрует
 ВЧ помехи. Дроссель L2 и конденсатор C3 являются элементами
 резонансного контура, напряжение в котором «зажигает»
 лампу. Конденсатор C4 — пусковой. Понятно, что при обрыве
 одной из нитей лампа уже не загорится.
Очень важный элемент схемы — предохранитель F1. Если в схеме электронного балласта что-то случится (например, «выгорят» транзисторы полумоста, создав «сквозной» ток, или пробьется конденсатор C1, С2, или пробьется диодный мост), предохранитель защитит сеть от короткого замыкания и возможного пожара. На фото 5 этот предохранитель показан.
Он представляет собой колбочку без классического
 держателя с длинными выводами, один из которых припаян к цоколю,
 а другой, к печатной плате балласта. Так что если предохранитель
 перегорел, скорее всего, что-то случилось в схеме балласта,
 и нужно проверять его элементы..jpg.e583377b758832835009bf858f19f185.jpg) А если нет, балласт наверняка
 цел.
 А если нет, балласт наверняка
 цел. 
Самое интересное, что такую энергосберегающую лампу можно отремонтировать,
 и обойдется это дешевле, чем приобрести новую лампу. Она будет
 выглядеть, конечно, не так красиво, как промышленная, но вполне
 прилично (если все делать аккуратно). Итак, нужно приобрести
 сменный элемент для настольной лампы, например, такой, как
 показан на фото 6. Производителем этой лампы является итальянская
 фирма Osram, мощность лампы — 11 Вт, что соответствует 75
 Вт лампы накаливания.
На коробочке лампы есть интересная информация
 о потребляемой мощности других ламп, а также по надежности.
 Данная лампа мощностью 9 Вт заменит 60-Ваттную лампу накаливания,
 9 Вт — 40- Ваттную, а 5 Вт — 25-Ваттную. Гарантированное время
 наработки на отказ — 10000 часов, что соответствует 10 лампам
 накаливания. Это — примерно 13 месяцев непрерывной работы.
 Цоколь дампы должен содержать четыре вывода, то есть две спирали
 (фото 7). У данной лампы правые два вывода относятся к одной
 спирали, левые два — к другой спирали. Если расположение спиралей
 неочевидно, всегда можно разыскать нужные выводы с помощью
 мультиметра — спирали имеют низкое сопротивление порядка нескольким
 Ом.
 Если расположение спиралей
 неочевидно, всегда можно разыскать нужные выводы с помощью
 мультиметра — спирали имеют низкое сопротивление порядка нескольким
 Ом.
Выводы лампы необходимо осторожно, не допуская перегрева, облудить припоем.
Теперь займемся подготовкой основания, к которому будем крепить лампу. Кружок, похожий на имеющийся, залитый белой массой (фото 8), нужно изготовить новый и напильником подготовить площадку, к которой будет приклеена лампа (фото 9). Колбу лампы разбивать категорически не рекомендуется.
Дальше лучше проверить, как зажигается лампа.
 Подпаиваем выводы лампы к балласту (фото 11) и включаем балласт
 в сеть. Для приработки стоит его потренировать, включая-отключая
 несколько раз и выдержав во включенном состоянии несколько
 часов. Лампа светится достаточно ярким светом, и при этом
 греется, поэтому ее лучше положить на дощечку и накрыть несгораемым
 листом. Когда тренировка проведена, разбираем эту конструкцию
 и начинаем монтаж лампы.
Берем тюбик суперклея «Момент» и наносим на сопрягаемые поверхности несколько капель. Потом вставляем выводы в отверстия и плотно прижимаем детали друг другу, выдерживая полчаса в таком виде. Клей надежно «схватит» детали (фото 10). Лучше использовать этот клей, или дихлорэтан, поскольку для надежного крепления пластмасса в сопрягаемом месте должна немного расплавиться.
Осталось собрать лампу. Впаиваем балласт в цоколь, не забыв о предохранителе. Заранее (до впайки) нужно припаять четыре провода, которыми лампа будет связана с балластом. Подойдет любой провод, ну лучше, чтобы это был провод типа МГТФ во фторопластовой термостойкой изоляции (фото 12). Собирается лампа тоже просто — достаточно уложить провода внутри цоколя, или скрутить их жгутиком, и затем защелкнуть фиксаторы. Отверстия от прошлого баллона в целях электробезопасности лучше заклеить кружочками, ввырезанными из упаковки от молочных продуктов.
Отремонтированная лампа готова (фото 13). Ее
 можно ввернуть в патрон.
 Ее
 можно ввернуть в патрон. 
В заключение отмечу, что можно достаточно просторно
 фантазировать на тему электронных балластов. К примеру, вставить
 лампу в красивый светильник и подвесить его к потолку, используя
 части от сгоревшей лампы.
Простой драйвер светодиода от сети 220В
Для питания светодиоду требуется источник постоянного напряжения и устройство стабилизации тока – драйвер. А если требуется (или очень хочется) подключить светодиод к сети 220В? И светодиод, при этом, мощный? Простым резистором и диодом здесь не обойтись. Самый правильный, вернее, единственно правильный способ – использовать специализированный драйвер. Его можно даже самому собрать (читайте в статье «Схема драйвера для светодиодов от сети 220В»).
Впрочем, есть и менее правильные, но, в целом, рабочие варианты. Один из них – собрать стабилизатор тока для светодиода из обычной энергосберегающей лампы.
Прежде чем начнем, помните: все, что вы делаете, вы делаете на свой страх и риск! Мы не даем никакой гарантии, что получившийся прибор заработает у вас правильно. И не несем никакой ответственности за возможный ущерб или повреждения, которые, теоретически, могут случиться, если что-то пойдет не так, как задумано.
 И не несем никакой ответственности за возможный ущерб или повреждения, которые, теоретически, могут случиться, если что-то пойдет не так, как задумано.
Предстоит работать с опасным для жизни напряжением в 220В и, скорее всего, без точной технической документации на конкретную переделываемую лампу. Если вы не знаете правил предосторожностей при работе с высоким напряжением, не сильно уверенно держите в руках паяльник, то лучше откажитесь от этой затеи – в конце концов, готовый драйвер от сети 220В стоит не так уж дорого.
Но, если интересно, то вперед!
Обычная энергосберегайка, она же компактная люминесцентная лампа или КЛЛ, содержит в себе электронное устройство, обеспечивающее поджег и горение газоразрядных ламп. КЛЛ имеют очень приличный срок службы – до 10 000 часов, но с течением времени яркость их свечения снижается, они начинаю сильнее греться, начинают мерцать или вообще перестают светить. При этом, чаще всего, из строя выходит именно «стеклянная часть» лампы, а ее электроника остается в полном порядке. Поэтому, для экспериментов вполне подойдет старая лампа, которая перестала работать, а вы ее почему-то не выбросили. Если есть выбор, то лучше взять лампу помощнее. У меня для опытов оказался пациент, изображенный на картинке в начале статьи.
Запыленная и пожелтевшая лампа Maxus 26W верой и правдой отслужила несколько лет и была заменена, поскольку светить стала чуть ли не вдвое тусклее, чем нужно.
Аккуратно, по пояску открываем лампу.
Аккуратно открытая энергосберегающая лампа
Видим балласт, от которого два провода уходят к цоколю и четыре к стеклянным колбам. Откусываем их все и извлекаем электронную часть. Только внимательно – один из цокольных проводов к плате может идти через висящий резистор. Он тоже нужен, откусывайте за ним.
Получилась вот такая штучка.
Извлеченный балласт люминесцентной лампы — до переделки
Теперь от разрушения ламп переключимся к изучению их принципиальных схем. Импульсный преобразователь (электронный балласт) компактных люминесцентных ламп может различаться деталями для конкретных ламп, но принципиально его схема выглядит так:
Принципиальная схема балласта компактной люминесцентной лампы
Желтым цветом выделено то, что может значительно отличаться от лампы к лампе в зависимости от производителя и ее мощности. В любом случае, оставляем эту часть безо всяких изменений. То, что отмечено синим, останется бесхозным после удаления ламп (стеклянных колб) и может быть безболезненно удалено с платы, дабы не мешало.
Получится примерно так:
Импульсный преобразователь после удаления «лишних» деталей
После удаления «синей» части схемы, останется два проводника, повисших в воздухе. Их нужно соединить друг с другом – закоротить. Найдем что с чем соединять на конкретной плате.
Обратная сторона платы импульсного преобразователя
Как видно, нужно закоротить выход дросселя (он же вход в колбы) с выходом из колб по кратчайшему пути. Электроника вашей лампы, скорее всего, внешне будет отличаться от того, что вы видите на картинке. Важно понять сам принцип.
Следующий шаг – сделать из дросселя трансформатор, выпрямить получившийся ток и запитать им светодиоды.
Дело в том, что люминесцентные лампы питаются напряжением высокой частоты (до 50КГц). Соответственно, намотав на дроссель вторичную обмотку, можно получить на ней нужное напряжение.
Аккуратно выпаиваем дроссель. Дальше очень творческая задача – его разобрать. Дроссель состоит из катушки с проводом, в которую сверху и снизу вставляются две половинки Е-образного феррита. Разобрать дроссель – это значит разъединить спаявшиеся за года половинки тонкого и хрупкого феррита (которые еще иногда заливают лаком), снять их и получить свободный доступ к катушке с проводом. Удалите ленту, которая расположена по периметру феррита, после чего нежно и не прикладывая больших усилий, попробуйте его разъединить. Помогает нагревание – например, аккуратно паяльником по всему периметру феррита. У меня получилось, правда, далеко не сразу.
Побежденный и разобранный дроссель
На открывшуюся катушку поверх наматываем вторичную обмотку. По моим наблюдениям один оборот вторичной обмотки дает в ней около 0.8В напряжения. В моих планах было запитать две линейки одноваттных светодиодов по 10шт. Для этого мне нужно около 30В напряжения. Итоговый ток требуется небольшой – до 200-250мА, поскольку светодиоды ну очень китайские.
В моем случае получилось 40 витков эмальпровода диаметром 0.25мм. Наматывайте аккуратно, поскольку дроссель потом нужно будет собрать обратно, т.е. вернуть ферриты на место. Не забудьте в конце узкой полоской изоленты или скотча скрепить между собой половинки феррита. Впаиваем дроссель обратно. Получится как-то так.
Результат работы — готовый «драйвер» из балласта энергосберегайки
Подключаем входное сетевое напряжение. Взрывов, фейерверков нет? Чудесно! Теперь аккуратно меряем переменное напряжение на выходах вторичной обмотки. Получилось то, что нужно? Здорово! Если нет, отключаемся от сети и отматываем (чтобы уменьшить) или добавляем (чтобы увеличить) несколько витков в обмотке. Разбирать дроссель для этого не нужно – просто аккуратно продевайте провод между катушкой и ферритом.
У меня две линейки светодиодов. Подключить их можно двумя способами – параллельно – для этого нужно предварительно выпрямить ток. Или встречно – для этого выпрямлять ток не нужно. На схеме это выглядит так.
Параллельное подключение двух линеек светодиодов
Параллельное подключение. Зеленая область – вторичная обмотка, диодный мост и светодиоды. Синяя линия – перемычка. Диодный мост собирается из быстрых диодов. Я взял 4 диода HER307.
Встречное подключение выглядит так:
Встречное подключение двух линеек светодиодов
Оба варианта имеют право на жизнь, я выбрал параллельное подключение с выпрямлением.
После сбора схемы подключите светодиоды через амперметр. Подключите питание. Если сила тока такая, как необходимо – отлично, если нет, то убирая/добавляя витки вторичной обмотки дросселя уменьшите или увеличьте ток.
Результат работы — светодиоды подключены и ярко светят.
У меня получилось около 200мА на две линейки по 10 светодиодов. Маловато, но для настольного светильника хватит.
Очень непривычно видеть подключение светодиодов напрямую от источника тока. Но здесь стабилизация тока достигается за счет точной стабилизации напряжения. И, в данном случае, если что-то произойдет с одной из параллельных линеек светодиодов, ток в оставшихся линейках не изменится, в отличие от обычного подключения через драйвер.
Правильно собранная схема должна иметь серьезный запас по мощности – у меня рабочая мощность 6 из 26 Вт. Ничего (кроме светодиодов) не должно существенно нагреваться в процессе работы (только проверяйте после отключения от сети).
В итоге получился компактный и практически бесплатный «драйвер», который позволил мне подключить светодиоды к сети 220В. Осталось соорудить корпус и смонтировать настольный светодиодный светильник. Но это уже другая история и о ней читайте в статье «Светодиодный светильник своими руками».
Также, имеются готовые модели драйверов для светодиодов, без которых никак не обойтись, если будет нужно получить мощный и яркий свет.
Ремонт энергосберегающей лампы Sylvania своими руками
Здравствуйте, уважаемые читатели и гости сайта «Заметки электрика».
В одной из своих статей я рассказывал Вам, что для внутреннего освещения распределительных устройств (РУ) подстанций в основном мы применяем трубчатые и компактные люминесцентные лампы (КЛЛ).
Про их преимущества и недостатки читайте здесь.
В этой статье я расскажу Вам, как произвести ремонт компактной люминесцентной лампы Sylvania Mini-Lynx Economy мощностью 20 (Вт) производства Китай.
Данная лампа проработала на подстанции около 1,5 лет. Если режим ее работы перевести в часы, то получится в среднем около 2000 часов, вместо 6000 часов, заявленных производителем.
Идея с ремонтом люминесцентных ламп возникла тогда, когда мне на глаза попалась очередная коробка со сгоревшими лампами, которые планировали утилизировать. Подстанций много, объем ламп большой, соответственно, и сгоревшие лампы регулярно накапливаются.
Напомню Вам, что в люминесцентных лампах содержится ртуть, поэтому выбрасывать их с бытовым мусором не допустимо.
И вот я решил, по мере свободного времени, попытаться отремонтировать вышедшие из строя лампы, а заодно и поделиться с Вами информацией по их ремонту. Данную статью Вы можете использовать в своих интересах, ведь цены на КЛЛ лампы в настоящее время все еще относительно высокие, а значит и их ремонт все еще актуален.
Для начала приведу основные характеристики ремонтируемой лампы Sylvania Mini-Lynx Economy:
- мощность 20 (Вт)
- цоколь Е27
- напряжение сети 220-240 (В)
- тип лампы — 3U
- световой поток 1100 (Лм)
Ремонт энергосберегающей лампы своими руками
С помощью плоской отвертки с широким жалом нужно аккуратно отстегнуть защелки корпуса в местах соединения двух его половинок. Для этого вставляем отвертку в паз и поворачиваем ее в ту или иную сторону, чтобы отщелкнуть первую защелку.
Как только первая защелка откроется, продолжаем вскрывать остальные по периметру корпуса.
Будьте аккуратны, иначе при разборке можно сколоть корпус лампы или, не дай Бог, разбить саму колбу, тогда придется проводить димеркуризацию помещения из-за наличия в колбе паров ртути.
Компактная люминесцентная лампа состоит из трех частей:
- 3 U-образные дуговые колбы
- электронная плата (ЭПРА)
- цоколь Е27
Круглая печатная плата — это и есть плата электронного пускорегулирующего устройства (ЭПРА), или другими словами электронный баласт. Рабочая частота ЭПРА составляет от 10 до 60 (кГц). В связи с этим устраняется стробоскопический эффект «моргания» (значительно уменьшается коэффициент пульсаций ламп), который присутствует у люминесцентных ламп, собранных на электромагнитных ПРА (на основе дросселя и стартера) и работающих на частоте сети 50 (Гц).
Кстати, скоро мне принесут попользоваться прибор для измерения коэффициента пульсаций. Произведем замер и сравним коэффициенты пульсаций у лампы накаливания, у люминесцентной лампы с ЭПРА и с ЭмПРА, и у светодиодной лампы.
Подписывайтесь на новости сайта, чтобы не пропустить новые статьи.
Питающие провода от цоколя очень короткие, поэтому не дергайте резко, а то можно их оторвать.
В первую очередь нужно проверить целостность нитей накаливания. В данной энергосберегающей лампе их две. Они обозначены на плате, как А1-А2 и В1-В2. Их выводы намотаны на проволочные штыри в несколько витков без применения пайки.
С помощью мультиметра проверим сопротивление каждой нити.
Кто забыл, читайте подробное руководство о том, как пользоваться мультиметром (часть 1, часть 2 и часть 3).
Нить А1-А2.
Нить накала А1-А2 имеет обрыв.
Нить В1-В2.
Вторая нить В1-В2 имеет сопротивление 9 (Ом).
В принципе, перегоревшую нить можно определить визуально по затемненным участкам стекла на колбе. Но все равно без измерения сопротивления не обойтись.
Сгоревшую нить накаливания А1-А2 можно зашунтировать резистором с номиналом, аналогичным исправной нити, т.е. порядка 9-10 (Ом). Я установлю резистор сопротивлением 10 (Ом) мощностью 1 (Вт). Этого вполне хватит.
Впаиваю резистор с обратной стороны платы на выводы А1-А2. Вот, что получилось.
Между резистором и платой нужно установить прокладку (на фото ее пока нет). Теперь нужно проверить лампу на работоспособность.
Лампа горит. Теперь можно собрать корпус и продолжать ее эксплуатировать.
При таком ремонте запуск люминесцентной лампы будет происходить с некоторым мерцанием (порядка 2-3 секунд) — подтверждение тому смотрите в видео.
Неисправности, встречающиеся при ремонте ламп
Если нити накаливания в лампе исправны, то можно переходить к поиску неисправностей в электронной плате (ЭПРА). Визуально оцениваем ее состояние на наличие механических повреждений, сколов, трещин, сгоревших элементов и т.п. Также не забываем проверить качество пайки — это же китайское изделие.
В моем примере на вид плата чистая, трещин, сколов и сгоревших элементов не наблюдается.
Вот наиболее распространенная схема ЭПРА, которая используется в большинстве компактных люминесцентных лампах (КЛЛ). У каждого производителя есть свои небольшие отличия (разброс параметров элементов схемы в зависимости от мощности лампы), но общий принцип схемы остается тот же.
Выйти из строя могут следующие элементы платы:
- ограничительный резистор
- диодный мост
- сглаживающий конденсатор
- транзисторы, резисторы и диоды
- высоковольтный конденсатор
- динистор
А теперь поговорим о каждом элементе подробнее.
1. Ограничительный резистор
В схеме указан предохранитель FU, но зачастую он просто отсутствует, как в моем примере.
Его роль выполняет входной ограничительный резистор. При возникновении какой-либо неисправности в лампе (ток короткого или перегруз) ток в цепи растет и резистор сгорает, тем самым разрывая цепь питания. Резистор усажен в термоусадочной трубке. Один его вывод соединен с резьбовым контактом цоколя, а второй — с платой.
Я решил проверить этот резистор — он оказался целым, а значит можно сделать вывод, что короткого замыкания в цепи не было — произошел просто обрыв нити А1-А2. Сопротивление резистора составляет 6,3 (Ом).
Если у Вас резистор «не звонится», то в любом случае нужно искать причины по которым он сгорел (см. далее по тексту). При сгоревшем резисторе лампа гореть не будет.
2. Диодный мост
Диодный мост VD1-VD4 служит для выпрямления сетевого напряжения 220 (В). Выполнен он на 4 диодах марки 1N4007 HWD.
Если диоды «пробиты», то соответственно, производим их замену. При пробое диодов ограничительный резистор, как правило, тоже сгорает, а лампа перестает гореть.
3. Сглаживающий конденсатор
Электролитический конденсатор С1 сглаживает пульсации выпрямленного напряжения. Очень часто выходит из строя (теряет емкость и вздувается), особенно в китайских лампах, поэтому не лишним будет его проверить. При его неисправности лампа плохо включается и гудит.
На фотографии он зеленого цвета. Имеет емкость 4,7 (мкФ) напряжением 400 (В).
Кстати, это тот самый конденсатор, от которого мигает лампа, подключенная через выключатель с подсветкой.
4. Транзисторы, резисторы и диоды
На двух транзисторах VT3 и VT4 собран высокочастотный генератор (импульсный преобразователь). В качестве транзисторов применяются высоковольтные кремниевые транзисторы серий MJE13003 и MJE13001. Для моей 20-Ваттной лампы установлено два транзистора серии MJE13003 ТО-126.
Чтобы проверить транзисторы, их нужно выпаивать из схемы, т.к. между их переходами подключены диоды, резисторы и низкоомные обмотки тороидального трансформатора, что ложно отразится при измерении мультиметром. Зачастую выходят из строя резисторы R3 и R4 в цепи базы транзисторов — их номинал около 20-22 (Ом).
5. Высоковольтный конденсатор
Если лампа сильно мерцает или светится в районе электродов, то скорее всего причиной тому является пробой высоковольтного конденсатора C5, подключенного между нитями накала. Этот конденсатор создает высоковольтный импульс для появления разряда в колбе. И если он пробит, то лампа не загорится, а в районе электродов будет наблюдаться свечение из-за разогрева спиралей (нитей накаливания). Кстати, это одна из распространенных неисправностей.
В моей лампе установлен конденсатор B472J 1200 (В). Если он вышел из строя, то его можно заменить на конденсатор с более высоким напряжением, например, 3,9 (нФ) 2000 (В).
6. Динистор
Динистор VS1 (по схеме DB3) выглядит как миниатюрный диод.
При достижении между анодом и катодом напряжения около 30 (В) он открывается. С помощью мультиметра проверить динистор не возможно, только лишь его целостность — он не должен «звониться» ни в одном направлении. Из строя выходит гораздо реже, нежели предыдущие элементы. У маломощных ламп динистор обычно отсутствует.
7. Тороидальный трансформатор
Тороидальный трансформатор Т1 имеет кольцевой магнитопровод, на котором намотаны 3 обмотки. Количество витков каждой обмотки находится в пределах от 2 до 10. Практически не выходит из строя.
Хотел бы отметить то, что лампа Sylvania имеет холодный запуск, т.к. у нее в схеме отсутствует позистор РТС (терморезистор с положительным коэффициентом).
Это значит, что при включении лампы ток подается на холодные нити накала (спирали), что отрицательно сказывается на их сроке службы, т.к. они предварительно не прогреваются и при холодном запуске перегорают от скачка тока (аналогично, как у ламп накаливания). А у нас ведь как раз сгорела одна из нитей накала (А1-А2) и это является хорошим тому подтверждением.
При установленном позисторе РТС, ток последовательно проходит через позистор РТС и нити накала, тем самым плавно их разогревая. Затем сопротивление позистора РТС увеличивается, переставая шунтировать лампу, что приводит к резонансу напряжений на конденсаторе С5 и электродах лампы. Высокое напряжение пробивает газ в колбе и лампа зажигается. Это и называется горячим запуском лампы, что положительно сказывается на сроке службы нитей накала.
Почему же выходят из строя электронные компоненты платы?
Причин на самом деле может быть несколько: использование бракованных элементов, низкое качество изготовления, неправильная эксплуатация (частые включения, пониженная или повышенная температура). Как видите, среди вышедших из строя ламп имеются, как китайские производители, так и известные брендовые, типа Osram и Philips. Тут, уж, кому как повезет.
Если у Вас сгорели сразу две нити накала, а электронная плата ЭПРА осталась исправной, то ее можно использовать для питания обычной трубчатой люминесцентной лампы, тем самым избавившись от схемы дросселя со стартером, и уменьшив ее коэффициент пульсаций.
P.S. Уважаемые читатели и гости сайта «Заметки электрика», у кого из Вас имеется опыт по ремонту энергосберегающих ламп, то буду рад, если поделитесь в комментариях своими наблюдениями. Спасибо за внимание.
Если статья была Вам полезна, то поделитесь ей со своими друзьями:
Ремонт энергосберегающих ламп
Ремонт трех неисправных энергосберегающих ламп, и видео снятое на разных этапах этого ремонта.Упор сделан на практические детали. Разборка, сборка, особенности конструкции, процесс демонтажа платы и т.п. Основная информация — в видеоролике, но в заметке есть схемы двух ламп, а так же фото.
Целью заметки является не теория, а практика и наглядная демонстрация некоторых манипуляций, непривычных для тех, кто не сталкивался ранее с таким ремонтом. Видеоролик отражает все основные детали процесса (см. далее).
В чем просто повезло:
Заратустра меня простил.
- Завалялись подходящие детали
- Поломки были не очень сложными
- Кое-что удалось сделать случайно — методом тыка
Столкнулся с ремонтом ламп впервые! Возможны неточности.
Впрочем, именно потому, что столкнулся с этим первый раз, и появились некоторые свежие впечатления и важные детали, которые слишком очевидны для мастеров, но часто ставят в тупик новичка.
Вообще, эти лампы уходят в прошлое, — на смену им идут светодиодные. Но если у кого завалялось несколько неисправных ламп, то имеет смысл засесть за их починку. Во-первых какое-то время они еще послужат. Во-вторых это интересно :).
Как я уже писал выше — вся основная информация находится в видеоролике, а в самой заметке я выложил только некоторые фото и схемы двух ламп (Maxus и e.next) и коротко описал поломки.
Видео ремонта
Рекомендую читать далее только после просмотра видеоролика.
Лампа 1 — Volta
20W, цоколь E27
Поломка: лампа не горит.
В ролике достаточно подробно и наглядно представлен процесс разборки и сборки корпуса лампы, демонтаж нитей и пр. механическая работа, которая может быть интересна таким же как я новичкам в ремонте любых подобных энергосберегающих ламп (это первая в жизни лампа, которую я разобрал).
Ремонт: замена вспухшего высоковольтного электролитического конденсатора и выгоревшей индуктивности в цепи питания.
Цоколевку транзисторов надо проверять тестером! У разных производителей она может отличаться!
Лампа 2 — Maxus
26W, 2700k, цоколь E27
Поломка: лампа не горит.
Здесь была нетипичная и очень интересная неисправность. В этой части ролика присутствует только те этапы ремонта, которые представляют особый интерес. Те этапы, которые сходны ремонту первой лампы, для этой лампы пропущены (разборка, отсоединение нитей колбы и т.п.). Для этой лампы пришлось рисовать схему с платы.
Ремонт: необычное повреждение, приведшее к возникновению частичного КЗ (подробности в ролике).
Цоколевку транзисторов надо проверять тестером! У разных производителей она может отличаться!
Лампа 3 — e.next
11W, 2700k, цоколь E14
Поломка: через несколько секунд после нормального включения, лампа мигает (мерцает) некоторое время, после чего работает нормально, но иногда все-таки «моргает».
Эта лампа отличается от первых двух тем, что она имеет тройную колбу, у нее меньше цоколь (Е14), и простейшая схема. Поломка у этой энергосберегающей лампы оказалась очень простой, но в этой части видеоролика есть некоторые комментарии по схеме и типичным поломкам.
Совет: . Для зарисовки схемы, удобнее всего сфотографировать плату с двух сторон и работать с фото на компьютере:
Ремонт: пропайка контактных площадок платы.
Нити
Добавлено 20.11.2014:
Ремонтировал еще одну лампу и когда вскрывал, то из за перекоса корпуса (!) лопнула колба. В результате — увидел, что внутри колбы все-таки спирали (см. фото ниже).
Перегрев старой лампы
Добавлено 07.02.2018:
«Дикий» ремонт очень старой лампы. Лампа проработала много лет, колба «истощилась» в результате стала потреблять больше ток и сильнее греться. Пластмасса из за перегрева стала хрупкой и треснула — пришлось стянуть ее проволокой. Но самое «дикое» в этом ремонте то, что из за высокой температуры перегревался электролитический конденсатор внутри и почти сразу вздувался и вытекал. Не помогли даже вентиляционные отверстия которые я сделал в корпусе. В результате пришлось вынести конденсатор за пределы лампы при помощи специальных термостойких проводов. Конечно вся эта «дикость» не должна иметь место, не советую это повторять, поскольку было сделано в качестве временного решения, скорее как забавный эксперимент. Но если у Вас экстремальные обстоятельства, нужен свет и нет иных способов выйти из ситуации то в ненадолго можно так выйти из положения.
Типичные поломки
Те поломки, с которыми я столкнулся, не являются типичными (кроме выхода из строя высоковольтного электролитического конденсатора).
Судя по информации от тех, кому приходилось часто сталкиваться с подобным ремонтом, наиболее типичными поломками энергосберегающих ламп являются:
- Перегорание нитей накала. Это то, что стоит проверять в первую очередь (сопротивление каждой обычно до 15 Ом).
- Пробой резонансного конденсатора, подключенного между нитями лампы (номинал обычно 2,2 nF 1200V).
Также типичными являются следующие поломки:
- Выход из строя силового конденсатора (емкость обычно 47 nF). Через него подключен один из выводов лампы.
- Выход из строя (вздутие и т.п.) сглаживающего электролитического конденсатора в цепи питания (номинал обычно до 10uF 400V).
- Выход из строя конденсатора запускающего с динистором генератор (номинал обычно 22 nF 100V).
А вообще, сгореть в балласте (плате, через которую подключены лампы) может любая деталь. В Интернет, в описаниях поломок попадались даже случаи сгорания резисторов.
Бывают и экзотические неисправности — см. видео выше.
Ссылки
Рекомендую прочитать две очень познавательные статьи (теория и примеры, принцип работы ламп доступным языком):
Энергосберегающие лампы. Изучение электроники КЛЛ (часть 1)
Энергосберегающие лампы. Изучение электроники КЛЛ (часть 2) 
Большую часть я не понял, но кое-что уловил… 🙂
Также рекомендую прочесть начиная с сообщения и до конца страницы тему на одном из форумов: radiokot.ru 
Там доступно на рисунках со стрелочками описан принцип работы схемы.
3 схемы подключения люминесцентной лампы без дросселя и стартера.
Лампы дневного света несмотря на всю их «живучесть», по сравнению с обычными лампочками накаливания, в один прекрасный момент также выходят из строя и перестают светить.
Конечно, срок их службы не сравнить со светодиодными моделями, но как оказывается, даже при серьезной поломке, все эти ЛБ или ЛД светильники опять можно восстановить без каких либо серьезных капитальных затрат.
В первую очередь вам нужно выяснить, что же именно сгорело:
- сама люминесцентная лампочка
Как это сделать и быстро проверить все эти элементы, читайте в отдельной статье.
Если сгорела сама лампочка и вам надоел такой свет, то вы легко можете перейти на светодиодное освещение, без какой-либо серьезной модернизации светильника. Причем делается это несколькими способами.
Одна из наиболее серьезных проблем — это вышедший из строя дроссель.
Большинство при этом считают такой люминесцентный светильник полностью негодным и выбрасывают его, либо перемещают в кладовку на запчасти для остальных.
Сразу оговоримся, что запустить ЛБ светильник без дросселя, просто выкинув его из схемы и не поставив туда чего-нибудь другого, у вас не получится. В статье пойдет речь об альтернативных вариантах, когда этот самый дроссель можно заменить другим элементом, имеющимся у вас под рукой дома.
Как запустить лампу дневного света без дросселя
Что советуют делать в таких случаях самоделкины и радиолюбители? Они рекомендуют применить, так называемую бездроссельную схему включения люминесцентных ламп.
В ней используется диодный мост, конденсаторы, балластное сопротивление. Несмотря на некоторые преимущества (возможность запуска сгоревших ламп дневного света), все эти схемы для рядового пользователя темный лес. Ему гораздо проще купить новый светильник, чем паять и собирать всю эту конструкцию.
Поэтому сперва рассмотрим другой популярный способ запуска ЛБ или ЛД ламп со сгоревшим дросселем, который будет доступен каждому. Что вам для этого потребуется?
Вам понадобится старая сгоревшая энергосберегающая лампочка с обычным цоколем Е27.
Конечно, схему с ее использованием нельзя считать абсолютно бездроссельной, так как на плате энергосберегайки дроссель все таки присутствует. Просто он по габаритам гораздо меньше, так как экономка работает на частотах до нескольких десятков килогерц.
Этот минидроссель ограничивает ток через лампу и дает высоковольтный импульс для зажигания. Фактически это ЭПРА в миниатюрном варианте.
Раньше была большая рекламная компания по замене ламп накаливания на энергосберегающие. Сегодня уже их активно меняют на светодиодные.
Выкидывать в мусорку экономки не рекомендуется, впрочем как и отдельные модели светодиодных.
Поэтому некоторые сознательные и бережливые граждане, которые еще не сдали их в специальные пункты приема, хранят подобные изделия у себя на полках в шкафчиках.
Меняют их не зря. Эти лампочки в рабочем состоянии очень вредны для здоровья, как в плане пульсаций света, так и в отношении излучения опасного ультрафиолета.
Хотя ультрафиолет не всегда бывает вреден. И порой приносит нам много пользы.
При этом не забывайте, что теми же самыми негативными факторами, в равной степени обладают и линейные люминесцентные модели. Именно ими активно пугают любителей выращивать растения под светом фитоламп.
Но вернемся к нашим энергосберегайкам. Чаще всего у них перестает работать светящаяся спиральная трубка (пропадает герметичность, разбивается и т.д.).
При этом схема и внутренний блок питания остаются целыми и невредимыми. Их то и можно использовать в нашем деле.
Сперва разбираете лампочку. Для этого по линии разъема, тонкой плоской отверткой вскрываете и разделяете две половинки.
При разделении ни в коем случае не держитесь за стеклянную трубчатую колбу.
Далее вытаскиваете плату. На ней находите места, к которым подключаются проводки от «нитей накала» колбы. Они обычно идут в виде штырьков.
При разборе запомните, какая пара куда подключена. Эти штырьки могут находиться как с одной стороны платы, так и с разных сторон.
Всего у вас должно быть 4 контакта, куда вам и следует подпаять в дальнейшем провода.
Ну и естественно не забываем про питание 220В. Это те самые жилки, которые идут от цоколя.
Все что нужно сделать далее, это припаять по два проводника к каждому контакту на плате (от бывших нитей накала трубок) и вывести их к боковым штырькам лампы дневного света.
То есть, отдельно два провода справа и два провода слева. После чего, остается только подать напряжение 220В на схему энергосберегайки.
Лампочка дневного света будет прекрасно гореть и нормально работать. Причем для запуска вам даже не нужен стартер. Все подключается напрямую.
Если стартер в схеме присутствует, его придется выкинуть или зашунтировать.
Как выбрать мощность энергосберегающей лампы
Запускается такой светильник моментально, в отличие от долгих морганий и мерцаний привычных ЛБ и ЛД моделей.
Какие есть недостатки у такой схемы подключения? Во-первых, рабочий ток в энергосберегайках при равной мощности, меньше чем у линейных ламп дневного света. Чем это чревато?
А тем, что выбрав экономку равной или меньшей по мощности с ЛБ, ваша плата будет работать с перегрузкой и в один прекрасный момент бабахнет. Чтобы этого не случилось, мощности плат от экономок в идеале должны быть на 20% больше, чем у ламп дневного света.
То есть, для модели ЛДС на 36Вт, берите плату от лапочки на 40Вт и выше. Ну и так далее, в зависимости от пропорций.
Если вы переделываете светильник с одним дросселем на две лампочки, то учитывайте мощности обеих.
Почему еще нужно брать именно с запасом, а не подбирать мощность КЛЛ равную мощности ламп дневного света? Дело в том, что в безымянных и недорогих лампочках КЛЛ, реальная мощность всегда на порядок меньше заявленной.
Поэтому не удивляйтесь, когда подключив к старому советскому светильнику ЛБ-40, плату от китайской экономки на те же самые 40Вт, вы в итоге получите негативный результат. Это не схема не работает — это качество товаров из поднебесной не соответствует «железобетонным» советским гостам.
2 схемы бездроссельного включения ламп дневного света
Если вы все таки намерены собрать более сложную конструкцию, при помощи которой запускаются даже сгоревшие линейные светильники, то давайте рассмотрим и такие случаи.
Самый простейший вариант — это диодный мост с парой конденсаторов и подключенная последовательно в цепь в качестве балласта, лампочка накаливания. Вот схема такой сборки.
Главное преимущество ее в том, что подобным образом можно запустить светильник не только без дросселя, но и перегоревшую лампу, у которой вообще нет целых спиралей на штырьковых контактах.
Для трубок мощностью 18Вт подойдут следующие компоненты:
- диодный мост GBU408
- конденсатор 2нФ (до 1кв)
- конденсатор 3нФ (до 1кв)
- лампочка накаливания 40Вт
Для трубок в 36Вт или 40Вт емкости конденсаторов следует увеличить. Все элементы соединяются вот таким образом.
После чего схемка подключается к лампе дневного света.
Вот еще одна подобная бездроссельная схема.
Диоды подбираются с обратным напряжением не менее 1kV. Ток будет зависеть от тока светильника (от 0,5А и более).
Зажигаем сгоревшую лампу
В данной схеме при сгоревшей лампе двойные штырьки на концах замыкаются между собой.
Подбор компонентов в зависимости от мощности лампы, делайте ориентируясь на табличку ниже.
Если лампочка целая, перемычки все равно устанавливаются. При этом не требуется предварительный разогрев спиралей до 900 градусов, как в исправных моделях.
Электроны необходимые для ионизации, вырываются наружу и при комнатной температуре, даже если спираль и перегорела. Все происходит за счет умноженного напряжения.
Весь процесс выглядит следующим образом:
- первоначально в колбе разряд отсутствует
- затем на концы подается умноженное напряжение
- свет внутри за счет этого моментально зажигается
- далее загорается лампочка накаливания, которая своим сопротивлением ограничивает максимальный ток
- в колбе постепенно стабилизируется рабочее напряжение и ток
- лампочка накаливания немного тускнеет
Недостатки подобной сборки:
- низкий уровень яркости
- повышенная пульсация
А еще при питании люминесцентных ламп постоянным напряжением, вам придется очень часто менять полярность на крайних электродах колбы. Проще говоря, перед каждым новым включением переворачивать лампу.
В противном случае пары ртути будут собираться только возле одного из электродов и светильник без периодического обслуживания долго не протянет. Это явление называется катафорез или унос паров ртути в катодный конец светильника.
Там где подключен «плюс», яркость будет меньше и этот край начнет чернеть значительно быстрее.
Особенно это заметно при монтаже светильников ЛБ в холодных помещениях — гараж, сарай, коридор, подвал. Если колба не прогрета, она может даже не запуститься.
В этом случае стоит до нее дотронуться теплой рукой и она тут же начинает гореть.
Поэтому запомните — люминесцентная лампа это источник света переменного тока. Постоянный ей противопоказан и убивает лампу. Особенно импортные дохнут очень быстро.
Еще один минус подобных диодных схем, про который мало кто говорит — итоговый ток потребления из розетки. Для 40Вт ЛБ лампочки при не идеально подобранных компонентах, ток потребления из сети 220В может доходить до 1А.
А это даже превышает нагрузку обычной лампы накаливания в 200Вт. Вот это экономия у вас получится!
Поэтому какой из способов подойдет именно вам, решайте сами, исходя из имеющихся под рукой запчастей и познаний в электронике.
Energy Saving Automatic LED Light Controller Circuit
В сообщении обсуждается интересная конструкция энергосберегающей схемы освещения, которая включается только тогда, когда это логически необходимо, что помогает экономить электроэнергию, а также увеличивает срок службы всей системы.
Технические характеристики
Hello Swagatam,
 Спасибо за ответ, подробности, которые вы задали, таковы: 
 1. Схема солнечного зарядного устройства для зарядки свинцово-кислотных аккумуляторов. 
 2.мой проект требует, чтобы в комнате, если кто-то присутствует, всегда горели светодиоды. 
 3. Если естественное освещение хорошее, оно должно приглушать его. 
 4. Если в комнате никого нет, то через 1-2 минуты он должен выключиться. 
 5. Положение о закрытии в праздничные дни. 
 Все, что мне нужно, — это освещать комнату моего факультета во время учебы в колледже или после, если необходимо, с использованием солнечной энергии напрямую или от батареек.
Я действительно рассчитываю на вас, У меня нет никого, кто мог бы научить меня этому, и я много сделал это, но это не работает.
Дизайн
AS По запросу следующая энергосберегающая интеллектуальная световая схема состоит из трех отдельных ступеней, а именно: ступень датчика PIR, ступень светодиодного модуля и ступень контроллера ШИМ света, состоящая из пары IC555.
Давайте разберемся в различных ступенях с помощью следующих пунктов:
Верхняя ступень, состоящая из модуля датчика PIR и связанной схемы, образует стандартный этап пассивного инфракрасного датчика.
В присутствии людей в указанном диапазоне датчик обнаруживает его, и его внутренняя схема преобразует его в разность потенциалов, так что он подается на базу первого транзистора NPN.
Вышеупомянутый триггер активирует оба транзистора, которые, в свою очередь, включают светодиоды, подключенные к коллектору TIP127.
Вышеупомянутый этап гарантирует, что свет будет включен только во время присутствия людей в непосредственной близости и выключен, когда вокруг никого нет. C5 гарантирует, что свет не выключается немедленно в отсутствие людей, а не через несколько секунд задержки.
Использование ШИМ
Далее мы видим два каскада IC 555, которые сконфигурированы как стандартные каскады нестабильного и ШИМ-генератора.C1 определяет частоту ШИМ, в то время как резистор R1 может использоваться для оптимизации правильного отклика схемы.
Выход ШИМ подается на базу транзистора TIP127. Это означает, что когда импульсы ШИМ состоят из более широких импульсов, транзистор остается выключенным в течение более длительных периодов времени, и наоборот.
Это означает, что с более широкими ШИМ светодиоды будут слабее с их интенсивностью, и наоборот.
Все мы знаем, что выход ШИМ от микросхемы 555 (как настроено в правой части) зависит от уровня напряжения, подаваемого на ее управляющий вывод №5.
При более высоких напряжениях, приближающихся к уровню питания, выход ШИМ становится шире, в то время как напряжение, приближающееся к нулевой отметке, делает ШИМ с минимальной шириной.
Каскад делителя потенциала, выполненный с помощью R16, R17 и VR2, выполняет указанную выше функцию, так что ИС реагирует на внешние условия внешней освещенности и генерирует необходимые оптимизированные ШИМ для реализации функций затемнения светодиодов.
 R16 — это фактически LDR, который должен получать ТОЛЬКО свет от внешнего источника, входящего в комнату.
 Когда внешний свет яркий, LDR предлагает более низкое сопротивление, тем самым увеличивая потенциал на выводе № 5 IC. Это побуждает IC генерировать более широкие PWM, заставляя светодиоды тускнеть.
При низком уровне внешней освещенности LDR предлагает более высокое сопротивление, вызывая противоположные результаты, то есть теперь светодиоды начинают пропорционально становиться ярче.
Поток 220K может быть отрегулирован для получения наилучшего возможного отклика от каскада IC 555 в соответствии с индивидуальными предпочтениями.
По запросу указанная выше схема должна питаться от аккумулятора, заряжаемого от схемы контроллера солнечного зарядного устройства. Я объяснил многие схемы контроллера солнечного зарядного устройства в этом блоге, ПОСЛЕДНЯЯ ЦЕПЬ, указанная в статье, может быть использована для настоящего приложения.
Энергосберегающие лампы и электронные балласты
- Введение
- Газоразрядные лампы и газоразрядные лампы высокой интенсивности
- Введение в балласты
- Некоторые определения и оценка рабочих характеристик
- Обычные балласты
- Высокочастотный резонансный балласт
- Новое поколение балластов
- Балласты для коррекции коэффициента мощности и диммирования
- Сравнение компактных люминесцентных ламп с использованием магнитных и электронных Балласты
- Дальнейшие разработки электронных балластов
- Список литературы
1 Введение
С момента первого энергетического кризиса, с которым мир столкнулся в 1970-х гг. к внезапному и неожиданному удорожанию нефтяного топлива), электричество промышленность пытается удовлетворить растущие мировые потребности в энергии за счет строительство большего количества электростанций, не зависящих от нефти, или поиск других нетрадиционные источники энергии, такие как солнечная энергия.В 90-е годы однако новая концепция под названием «негаватт» — идея о том, что инвестиции в энергосбережение часто приносят более высокую прибыль, чем инвестиции в новые электростанции — набирают популярность.
Согласно этой точке зрения, спрос на электроэнергию может быть ограничен путем сопоставления подходящая и эффективная технология для каждой задачи по использованию энергии.
Электрические лампы — яркий тому пример. Спустя столетие после его изобретения электрическая лампа накаливания до сих пор остается одним из самых популярных в мире способов обеспечение искусственного освещения как в промышленности, так и в домашнем хозяйстве, несмотря на то, что лампа накаливания дает сравнительно наименьший светоотдача при заданном количестве потребляемой электроэнергии.Эта фигура известная как световая отдача или светоотдача, вряд ли была улучшена любой новой технологией, что касается лампы накаливания.
Другой наиболее популярный источник электрического освещения — люминесцентные лампы. лампа, в которой используется принцип дугового разряда через газ при низком давлении для получения видимого света. Освещение по принципу газового разряда существует более пятидесяти лет и почти все новые исследования и разработки в области повышения эффективности освещения была сосредоточена в основном на технологии люминесцентных ламп.Например, в Соединенных Штатах было подсчитано, что люминесцентные лампы производят заводом, строительство которого стоит восемь миллионов долларов, сэкономит электроэнергию стоимостью один миллиард долларов, что эквивалентно стоимости электростанции мощностью 700 МВт.
Таким образом, словосочетание «энергосберегающие лампы» в основном является синонимом. с новой технологией, разрабатываемой для улучшения флуоресцентных ламповая техника.
В частности, совместная разработка маломощных люминесцентных ламп. с высокоэффективными электронными балластами (требуется вспомогательная цепь для управления работой газоразрядной лампы) является основным направлением деятельности светотехническая промышленность сегодня.
В этом разделе представлен обзор этих новых методов энергосбережения. применительно к люминесцентным лампам. Использование модема для конкретного приложения Интегральные схемы (ASIC) в практических электронных балластах, а также обсуждаются некоторые технологии магнитного балласта. В этом разделе также представлены набор определений, единиц и мер для оценки и сравнение производительности разных типов ламп.
2. Газоразрядные лампы и газоразрядные лампы высокой интенсивности
2.1 Люминесцентная лампа
Люминесцентная лампа, впервые разработанная в 1930-х годах, состоит из трубка, покрытая изнутри флуоресцентным порошком или люминофором. Трубка содержит пары ртути под низким давлением с небольшим количеством инертный газ, способствующий воспламенению разряда. Ставятся два электрода на обоих концах трубы и сконструированы таким образом, чтобы работать как лампы с горячим или холодным катодом.
Лампы с горячим катодом содержат электроды из вольфрамовых нитей с покрытием и обычно нагреваются до температуры испускания электронов до возникновения дуги. удары.Нагретые катоды способствуют снижению падения напряжения около 10 до 12 вольт на электродах, что позволяет сэкономить примерно 3 Вт на лампу.
В лампах с холодным катодом используются электроды с покрытием из железа или никеля. Напряжение падение на электродах этих ламп относительно высокое (50 В и выше) но они демонстрируют более длительный срок службы из-за низких рабочих температур.
Работа люминесцентной лампы состоит, прежде всего, в установлении постоянного электрическая дуга между двумя катодами.Воздействие этих электронов на атомы паров ртути излучают в основном невидимый ультрафиолетовый свет который затем преобразуется в видимый свет за счет явления флуоресценции. люминофорного покрытия на трубке. Химический состав люминофора поэтому покрытие в основном отвечает за цвет излучаемого света. а также частично из-за эффективности лампы.
Стандартная люминесцентная лампа с обычным галофофорным покрытием. производит более белый цвет, чем лампа накаливания.Добавляем тонкое пальто более дорогого трифосфора можно улучшить цветопередачу и увеличить эффективность.
В целом люминесцентная лампа является широко используемым источником света с хорошая эффективность около 90 люкс / ватт без учета потерь мощности в балласте. Когда эти потери включены, эффективность падает примерно до 75 люкс / ватт, что по-прежнему намного лучше, чем у лампы накаливания. лампа (см. рис. 1).
 
  РИС. 1 Сравнение ламп, люмен на ватт
2,2 Компактные люминесцентные лампы (КЛЛ)
Компактная люминесцентная лампа не отличается принципом действия. от стандартной люминесцентной лампы, однако КЛЛ были разработаны с учетом некоторые из фундаментальных возражений против широкого применения линейные люминесцентные лампы во многих жилых, коммерческих и промышленных Приложения. Громоздкий магнитный балласт, мерцание света и иногда слышимый шум, создаваемый магнитным балластом, был одной из причин из-за непопулярности люминесцентной лампы как светильника общего назначения источник.
КЛЛ преодолевает мерцание, работая лампой на частоте кГц. диапазон и избавляется от необходимости во внешнем балласте за счет включения полностью электронный балласт в основании люминесцентной лампы. Таким образом, КЛЛ предназначены и способны напрямую заменять лампы накаливания. без каких-либо внешних вспомогательных устройств.
 
  РИС.  2 показывает базовую блок-схему компактного люминесцентного
 напольная лампа.
Обратите внимание, что фильтр электромагнитных помех (EMI) и коэффициент мощности блоки управления обусловлены наличием электроники для AC / DC Преобразование постоянного / переменного тока высокочастотных цепей преобразования внутри корпуса.
2,3 Газоразрядные лампы высокой интенсивности (HID)
Это общий термин для группы ламп, включая ртутные лампы, металлогалогенные лампы и натриевые лампы высокого давления.
Ртутно-паровая лампа — это электроразрядная лампа высокого давления, в которой большая часть излучения возникает при возбуждении атомов ртути. Для начала разряда недостаточно включить нормальное сетевое напряжение. между основными электродами.Однако он может начаться с очень короткого расстояние между основным и вспомогательным электродами, вспомогательным электродом подключается к выводу лампы через высокий резистор для ограничения электрический ток.
  
 РИС.  2 Блок-схема CFL
Начальный разряд происходит при небольшом количестве аргона. Разряд теперь быстро распространяется, пока не окажется между основными электродами. В Разряд аргона нагревает трубку и испаряет ртуть.Разряд затем происходит в парах ртути, а влияние аргона незначительно. Эффективность лампы составляет около 60 люкс / ватт.
Металлогалогенная лампа — это электрическая газоразрядная лампа, в которой свет создается излучением возбужденной смеси металлических паров (ртуть и продукты диссоциации галогенидов). Их конструкция аналогичен ртутным лампам высокого давления, добавлен ряд йодидов для заполнения пробелов в световом спектре, улучшая цветовые характеристики света.Их эффективность также выше (до 80 люкс / ватт). Натрий Лампа содержит неон в дополнение к металлическому натрию при низком давлении. Тепло производится начальным неоновым разрядом. Это заставляет натрий выделения, дающие натриево-желтый цвет. Цвет вызван возбуждением паров натрия. Для достижения полного освещения требуется около десяти минут. Развитием этого является натриевая лампа высокого давления, которая при высоком давлении имеет расширенный спектр, чтобы обеспечить адекватное покрытие всех цветов, натрия паровые лампы имеют очень высокую эффективность до 150 люкс / ватт.
Люминесцентные лампыпопулярны, потому что они обеспечивают более длительный срок службы, чем накаливания и потребляют меньше энергии. Кроме того, их низкая интенсивность даже освещение предпочтительнее почти во всех комнатных условиях. Высокая интенсивность Газоразрядные лампы используются в основном на открытом воздухе для освещения больших такие области, как улицы, автостоянки и т. д.
3 Введение в балласты
Балласты люминесцентных ламп — устройства, устанавливаемые в светильники люминесцентных ламп. чтобы регулировать напряжение и ток, подаваемые на лампы.В ПРА в цепи люминесцентной лампы выполняет двоякие функции. Первый, он должен обеспечивать подходящее напряжение зажигания на лампе. при запуске так, чтобы между электродами могла сохраняться электрическая дуга. после. Во-вторых, балласт отвечает за ограничение тока. течь через лампу во время ее нормальной работы. Эти два требования балласта можно объяснить с помощью типичных временных характеристик импеданса. кривая газоразрядной лампы, показанная на рис.3.
Поскольку начальное сопротивление велико, напряжение зажигания, необходимое для зажигания дуга также будет выше, чем нормальное рабочее напряжение люминесцентного напольная лампа.
Сразу после зажигания лампы полное сопротивление падает до минимума. значение, представляющее отрицательную характеристику сопротивления, которая требует некоторых форма ограничения тока для предотвращения разрушения лампы из-за чрезмерного тока.
В то время как первые магнитные балласты (индукторного типа) выполняли два необходимых требования к балласту, современные электронные балласты могут выполнять многие другие функции, такие как резонансный режим, защита от отключения лампы, отказ или снятие, а также диммирование и т. д.Эти и другие подобные техники будут подробно обсуждены в следующих разделах.
Следует также отметить, что люминесцентная лампа сама по себе резистивная нагрузка, включение балласта (магнитного или электронного type) может вызвать потенциально нежелательные условия, такие как как низкий коэффициент мощности, гармоники высокого порядка и электромагнитные помехи. Как мы увидим позже в этом разделе, многие производители ИС придумали с передовыми продуктами, которые вполне удовлетворительно решают эти проблемы.
 
  РИС.  3 Импедансно-временные характеристики разряда
 лампа
4 Некоторые определения и оценка эффективности
Первичным показателем эффективности электрической лампы является ее общая выходной световой поток на ватт входной мощности. Для сравнения производительности между различными источниками света, твердые определения задействованные условия необходимы.
4,1 Световой поток
Общее количество визуально оцениваемого излучения (т.е.е., свет) испускается в секунду от источника света называется световым потоком и измеряется в люмен. Термин «визуально оцениваемое излучение» относится к тот факт, что люди способны видеть только часть спектра электромагнитных радиация.
Более того, чувствительность человеческого глаза сильно различается в зависимости от длины волн в этой полосе частот. Световой поток, измеренный в люменах учитывает оба этих фактора и, таким образом, нет прямое соответствие между энергией излучения, испускаемой за секунду источник света и его световой поток.
4,2 Световая отдача
Выходной световой поток электрической лампы на ватт входной мощности определяется как световая отдача лампы. Обычно это выражается в люмен / ватт:
Световая отдача = Световой поток / Потребляемая мощность
Световая отдача иногда также обозначается как люмен на ватт или lpw рейтинг лампы. Согласно действующим стандартам, световая отдача люминесцентной лампы необходимо измерять с учетом потребляемой мощности балласта.
4,3 Пик-фактор тока
Current Crest Factor — это отношение пикового тока лампы к действующий ток.
Пик-фактор тока = пиковый ток / среднеквадратичный ток
Учитывается форма волны тока лампы. Максимальный гребень коэффициент, рекомендованный производителями ламп, чтобы не снижать срок их службы составляет около 1,7.
4,4 Балластный фактор
Балластный коэффициент — это отношение светоотдачи лампы к световому потоку. от балласта до светоотдачи лампы в соответствии с ANSI (Американский национальный Standards Institution) эталонный балласт.
Балластный коэффициент = Световой поток лампы с тестовым балластом / Световой поток лампы с эталонным балластом
4,5 Коэффициент балластной эффективности (BEF)
BEF — это отношение балластного фактора к входной мощности балласта лампы. система. BEF зависит от приложения и не может использоваться для сравнения различных Приложения.
Коэффициент эффективности балласта = коэффициент балласта / Входная мощность
4,6 Суммарные гармонические искажения (THD )
THD измеряет качество формы волны тока, создаваемой балластом.
Ток, потребляемый балластом, в большинстве случаев имеет несинусоидальную форму волны. и, таким образом, может рассматриваться как серия гармоник высокого порядка (т.е. с частотами, кратными частоте входной линии) наложены на основной форме волны тока. Степень наличия таких гармоники измеряются THD, как определено ниже.
i_ THD- (ч / + ч, ‘+ ч,’ + ……) 2 ч,
, где каждый член h i относится к среднеквадратичному значению i-й гармоники в тока, а hi относится к среднеквадратичному значению основной составляющей.
5 Обычные балласты
В схеме обычного балласта, показанной на рис. 4, высокое напряжение удар, необходимый для зажигания лампы, получается от индуктора и биметаллического переключатель, который также подает ток накала, когда контакты замкнуты. Нагретые нити испускают объемные заряды, которые снижают напряжение ионизации. паров ртути внутри лампы для облегчения запуска (Mortimer 1994). По мере увеличения длины дуговой трубки напряжения ионизации также увеличиваются, Требование балласта для обеспечения повышенных рабочих напряжений, а также более высокие напряжения зажигания.Как следствие, обычные двух- и четырехфутовые В балластах люминесцентных ламп используются громоздкие повышающие трансформаторы с высоким реактивным сопротивлением. с выходными обмотками для управления двумя и более лампами.
Этот магнитный балласт основан на катушке с проволокой, окружающей железное ядро. Известны также такие магнитные балласты традиционной конструкции. как «балласты сердечника и катушки». В то время как стандартный магнитный балласт рассеивает около 20 процентов общей мощности, более эффективный магнитный балласт ограничит эту потерю до 12 процентов или меньше.Магнитный балласт отвечает за генерацию гармоник из-за нелинейной намагниченности характеристика железа.
 
  РИС.  4 Базовая схема обычного балласта
Индуктивность магнитного балласта представляет собой низкий коэффициент мощности, обычно около 0,5, что необходимо компенсировать. Компенсация коэффициента мощности можно сделать с помощью конденсатора. Даже после компенсации низкое качество магнитные балласты будут иметь коэффициент мощности около 0.9 из-за относительно высокий THD 20-30 процентов. Обычные магнитные балласты линейной частоты связаны со следующими недостатками.
(i) Мерцание от сети 50/60 Гц, (ii) Значительный размер и вес, (iii) низкий коэффициент мощности, несинусоидальные формы волны тока и (iv) сложность для затемнения.
6 Высокочастотный резонансный балласт
Все чаще используются электронные высокочастотные резонансные балласты. управлять люминесцентными лампами из-за их повышенной энергоэффективности, дольше срок службы лампы, возможности диммирования, меньший вес и возможность устранения мерцание.
Один из самых ранних примеров электронного управления люминесцентными лампами. лампы были найдены в конструкции 1954 года, изготовленной Delco для использования в автобусах. Этот ранний электронный балласт был разработан для работы в общей сложности с шестью лампами. выходная мощность около 140 Вт. Он работал на частоте около 3000 Гц и был довольно большим (порядка 1500 кубических дюймов). Улучшения в полупроводниках устройства позволили произвести первый практический высокочастотный балласт Триада-Утрад в 1967 году.Эти балласты были простыми автоколебательными токами. инверторы, а также были разработаны для приложений ввода постоянного тока.
Цепи электронного балласта недавно претерпели революцию в плане совершенства. от ранних биполярных конструкций десять лет назад. Частично это было вызвано появлением силовых переключателей MOSFET с присущими им преимущества в эффективности. В большинстве электронных балластов используются два переключателя питания. в топологии тотемного полюса (полумоста), а трубчатые цепи состоят из Резонансные цепи серии L-C с лампой (ами) на одном из реакторов.На рис. 5 показана основная топология.
Переключатели в схеме на рис. 5 представляют собой силовые полевые МОП-транзисторы, приводимые в действие для проведения альтернативно двумя вторичными обмотками на трансформаторе тока. Главная этого трансформатора управляется током в цепи лампы, работающей на резонансной частоте L и C. Схема не самозапускается и должен запускаться импульсным диаком, подключенным к воротам нижнего МОП-транзистор.
После включения нижнего переключателя колебания поддерживаются, а высокий прямоугольная волна частоты (30-80 кГц) возбуждает резонансный ток L-C.В синусоидальное напряжение на C увеличивается на добротность (Q) при резонансе и развивает достаточную амплитуду, чтобы поразить лампу, которая затем обеспечивает немерцающая подсветка.
Эта схема уже много лет является стандартным электронным балластом, несмотря на следующие недостатки:
(i) Не запускается автоматически, (ii) Низкое время переключения, приводящее к увеличению мощности убытки.
 
  РИС.  5 Электронный балласт с трансформаторным приводом
(iii) Трудоемкость производства (из-за тороидального трансформатора тока, и т.п.) (iv) Не поддаются затемнению, и (v) Дороговизна в производстве.
7 Новое поколение балластов
Ограничения базовой конструкции схемы электронного балласта и потребность в более эффективных системах освещения вкупе с доступностью переключателей мощных MOSFET, создали толчок для небольших, эффективных, низких ИС драйвера веса. Например, автоколебательный IR2155 International Rectifier. силовой МОП-транзистор / драйвер затвора биполярного транзистора с изолированным затвором (IGBT), является одним первых в семействе силовых ИС, предназначенных для электронных балластов для люминесцентного освещения, отчасти из-за небольшого размера и невысокой стоимости (около 2 долларов за 80 единиц и 1 доллар за 50 000 единиц).Эти силовые ИС могут управлять полевые МОП-транзисторы низкого и высокого уровня или IGBT от входов с логическим уровнем заземления. Они обеспечивают возможность смещения напряжения до 600 В постоянного тока и, в отличие от драйверные трансформаторы, могут обеспечить сверхчистые формы волны любого рабочего цикла (0-99%). Функциональная блок-схема IR 2155 представлена на рис. 6. Эти драйверы имеют два альтернативных выхода, так что полумост или Тотемно-полюсная конфигурация полевых МОП-транзисторов может давать на выходе прямоугольную волну. А очень полезной особенностью автоколебательных приводов является их способность синхронизировать генератор до естественного резонанса цепи люминесцентной лампы L-C.На рис. 7 показана концепция электронного балласта с использованием драйвера IR2155.
IR2155 предоставляет разработчику автоколебательные или синхронизированные осциллирующая функция, просто с добавлением компонентов R T и C T. Драйвер затвора МОП IR2155 также имеет внутреннюю схему, которая обеспечивает номинальная пауза в 1 микросекунду между выходами и попеременной стороной высокого напряжения и низковольтные выходы для управления силовыми переключателями полумоста. При использовании в автоколебательном режиме частота колебаний определяется выражением:
1 Fosc — ~ 1.4RTC Т
 
  РИС.  6 Функциональная блок-схема IR 2155 (Международный
 Выпрямитель, США)
Обратите внимание на синхронизирующие возможности драйвера IR2155. Два назад Чтобы задние диоды, включенные последовательно со схемой лампы, эффективно проходили через нулевой уровень. детектор тока лампы. Прежде чем загорится лампа, резонансный контур состоит из последовательно соединенных L, C 1 и C2. C2 имеет меньшее значение, чем C 1 поэтому он работает при более высоком напряжении переменного тока, чем C2, и фактически это напряжение что бьет в лампу.
После зажигания лампы C2 эффективно закорачивает из-за напряжения лампы. падение, а частота резонансного контура регулируется L и C 1. Это вызывает сдвиг на более низкую резонансную частоту во время нормальной работы, снова синхронизируется путем определения перехода переменного тока через ноль и использования резонансное напряжение для управления генератором IR2155. Практичный балласт схема с использованием интегральной схемы IR2155, которая способна управлять две 4-футовые трубки, обозначенные на рис.8.
 
  РИС.  7 Электронный балласт с использованием драйвера IR2155 (международный
 Выпрямитель, США) 
 
  РИС.  8 «Двойной 40» балласт с использованием IR 2155
 генератор / драйвер (International Rectifier, США)
Одним из недостатков данной схемы является низкий коэффициент мощности и высокий гармонический ток. Схема на рис. 7 принимает напряжение 115 или 230 вольт. Вход переменного тока 50/60 Гц для создания номинального напряжения шины постоянного тока 320 вольт постоянного тока.Поскольку на входе выпрямители проводят только около пиков переменного тока. входное напряжение, входной коэффициент мощности составляет примерно 0,6 с запаздыванием Несинусоидальная форма волны тока.
8 Балласты для коррекции коэффициента мощности и диммирования
Для ЭПРА можно обеспечить коэффициенты мощности, превышающие 0.95, используя топологию Boost, работающую при фиксированном 50-процентном рабочем цикле. Используя драйвер IR2155, также можно обеспечить диммирование просто изменение рабочего цикла и, следовательно, скорости наддува (Wood (апрель) 1994), как показано на рисунках 9 и 8-10 соответственно.Коррекция коэффициента мощности более подробно обсуждается в следующем разделе.
 
  РИС.  9 Балласт с активной коррекцией коэффициента мощности 
 
  РИС.  10 Диммер балласта
9 Сравнение компактных люминесцентных ламп с использованием магнитных и электронных Балласты
Электронный балласт имеет много преимуществ перед магнитным балластом. Эти включают устранение мерцания, низкий уровень шума, более длительный срок службы балласта и, конечно же, экономия энергии.Энергосберегающий потенциал электронных балластов подробнее чем компенсирует первоначальные дополнительные затраты. Эта энергия экономию можно увидеть за счет более низкого энергопотребления и косвенно температура самого балласта.
Электронные балласты не лишены проблем. Полная гармоника искажения тока — реальная проблема для инженеров. Электронные балласты могут иметь THD, намного превышающие THD балластов магнитного типа. Высокая уровни гармоник были связаны с проблемами, включая отказы конденсаторных батарей, перегрев обмоток трансформатора, чрезмерные токи нейтрали, снижение номинальных значений трансформаторов, и неправильное срабатывание защитных реле сети.Они также известно, что они нарушают работу чувствительного электронного оборудования, которое требует чистая синусоидальная форма волны (Datta 1994). Результаты сравнительного проведен анализ ряда образцов компактных люминесцентных ламп (CFL) как с магнитными и электронными балластами, так и со встроенными и отдельные балласты показаны на рис. 11.
Исследование (Lucas and Wijekoon 1995) показало, что наиболее доступная низкая стоимость КЛЛ могут иметь очень низкий коэффициент мощности.В частности, было показано что КЛЛ с магнитными балластами могут иметь коэффициент мощности всего 0,4. из-за высокоиндуктивного балласта, но они не способствуют высокая степень гармоник. С другой стороны, КЛЛ с электронным управлением шестерни имеют почти такой же низкий эффективный коэффициент мощности, в основном из-за гармоник, вызванных их силовой электроникой.
 
  РИС.  11 Сравнительный анализ КЛЛ (а) Напряжение и
 осциллограммы тока со встроенным электронным балластом (б) Частотный спектр
 для КЛЛ на рис.11 (а) (в)
Осциллограммы напряжения и тока со встроенным магнитным балластом (d) Частота спектр на рис. 11 (в).
10. Дальнейшие разработки электронных балластов
Электромагнитные балласты продемонстрировали хорошую надежность благодаря своей относительная простота. Электронные балласты, с гораздо большей сложностью и относительно хрупкие активные полупроводники, демонстрируют частоту отказов значительно больше, чем электромагнитные балласты.Как электронное освещение системы становятся все более распространенными, надежность электронных балластов становится все больше и больше проблем (Nemer 1994).
Эволюция электронного балласта от простого инвертора до «умного». балласт »завтрашнего дня означал значительное увеличение цепи сложность и производительность. В то же время конечный пользователь ожидает, что система который обеспечивает свет по требованию каждый раз, когда он или она нажимает выключатель. В сравнении ко многим электронным устройствам балласт работает во враждебной среде в зависимости от температуры окружающей среды.Избыточный нагрев сокращает срок службы компонентов.
Качество важно, но не обязательно означает надежность. Там важны зависимые отношения между качеством и надежностью, которые включают механические, электрические и экономические соображения. Надежность можно улучшить на трех уровнях. Во-первых, использование качественных комплектующих; во-вторых, использование высокопроизводительных конструкций и, в-третьих, использование высокоэффективных надежная технология изготовления.
В условиях текущей мировой энергетической ситуации все больше и больше электромагнитных ПРА заменят на электронное освещение.Таким образом, потребность в надежных электронные балласты будут продолжать расти.
Точно так же, как электронные балласты резко увеличили эффективность светопроизводства, диммирующие балласты нового поколения обеспечит значительную экономию энергии за счет более эффективного управления освещением. Электронные балласты с затемнением позволяют использовать такие стратегии, как дневной свет и компенсация для амортизации лампы.
Диммирующие балласты доступны сегодня, но в большинстве из них используется низковольтное управление. проводка, в которой стоимость установки управляющей проводки непомерно высока.Интегрированные возможности беспроводного управления и диммирования станут основой следующего поколения «интеллектуальных балластов». Также современный Технологии изготовления ИС позволили включить полную схему для коррекции коэффициента мощности и управления затемнением на одной ИС. Например, ML4830 Micro Linear — это ИС с низким уровнем искажений, высокой эффективностью непрерывного действия. коррекция повышенного коэффициента мощности вместе с выбираемой переменной частотой затемнение и запуск.
Для получения дополнительной информации об электронных балластах см. Wood (1994) на Hagar. (1993) рекомендуются.
светодиодных схемных драйверов | Энергосберегающие схемы для светодиодного освещения
Снижение выбросов углекислого газа — одна из наиболее полезных вещей, которые вы можете сделать для современной экономики и атмосферы. Благодаря светодиодной подсветке вы также можете уменьшить влияние счета за электроэнергию на ваш кошелек. Эти продукты с использованием современных технологий значительно увеличивают световой поток ваших источников света, в то же время резко снижая энергию, необходимую для их питания.
ЭНЕРГЕТИЧЕСКИЕ ПРЕИМУЩЕСТВА ЦЕПИ ДРАЙВЕРА LED
Как это достигается? Детали включают схему драйвера светодиода, которая является основным компонентом, преобразующим гораздо больше энергии, которую вы получаете от розетки или источника питания, в энергию — в отличие от лампы накаливания, которая преобразует более 90% входящей энергии в отходящее тепло. Проблема с последним в том, что вы платите за эту энергию, даже если она не преобразуется в свет. В случае светодиода вы можете использовать гораздо меньше энергии, поскольку схема драйвера передает большую часть энергии в виде света.
Это происходит потому, что в лампе накаливания все, что происходит, — это электрическая энергия, проходящая через вольфрамовую нить в инертной атмосфере газообразного аргона (кислород может вызвать пожар или взрыв). Именно нагревая этот прочный металл, радиационные эффекты обеспечивают свет, который вы видите от лампочки. Однако, поскольку вольфрам имеет такую высокую температуру плавления — фактически самый высокий из химических элементов — большая часть энергии используется для его нагрева до радиационной флуоресценции.
В схеме драйвера светодиода полупроводник регулирует влияние электрического входа при изменении внутренней среды схемы светодиода. Поскольку вы имеете дело с электронами, а не с атомами такого элемента, как вольфрам, тепло не играет почти такой же роли во время предоставления электрической энергии, чтобы обеспечить электроны энергией. Эта энергия возбуждает их, и электроны излучают свет определенного цвета, когда они «успокаиваются». Это, по сути, то, что вызывает световой дисплей.
ВЫБОР ПРАВИЛЬНОГО СВЕТОДИОДНОГО ДРАЙВЕРА
Energy Recovery Products (ERP) позволяет выбирать схемы драйверов по ряду желаемых атрибутов; вы хотите узнать их, например, по напряжению питания, выходному напряжению и максимальной частоте коммутации. Эти значения играют важную роль в обеспечении надлежащей совместимости для соответствующего приложения, такого как регулируемое освещение, интегральные схемы и драйверы светодиодов высокой мощности.
Создайте эффективную схему драйвера лампы HID
% {[data-embed-type = «image» data-embed-id = «5df275dbf6d5f267ee2075ab» data-embed-element = «aside» data-embed-align = «left» data-embed-alt = «Дизайн статьи в электронном дизайне Решения создают эффективную схему драйвера скрытой лампы «data-embed-src =» https: // img.electronicdesign.com/files/base/ebm/electronicdesign/image/2010/09/electronicdesign_com_article_design_solutions_build_an_efficient_hid_lamp_driver_circuit.png?auto=format&fit=max&w=1440 «data-embed]} caption = В наши дни наибольшее внимание уделяется светодиодам. Но освещение с высокоинтенсивным разрядом (HID) также популярно, как никогда, благодаря своей высокой яркости, отличной цветовой температуре, высокой яркости на ватт и долгому сроку службы.
Поскольку старые магнитные балласты из меди и железа, используемые для привода HID-ламп, устаревают из-за низкой эффективности, на рынке продолжают появляться новые и более эффективные электронные балласты. Однако сложные требования к лампам делают разработку электронного балласта HID очень сложной задачей. Однако одно решение предлагает способ преодолеть эти потенциально сложные проблемы.
 ТЕХНОЛОГИИ ОСВЕЩЕНИЯ 
 Сегодняшние технологии освещения включают лампы накаливания, люминесцентные, галогенные, скрытые и светодиодные. Каждый из этих источников света уникален по способу получения света, а также по эффективности, сроку службы и типам применения (см. Таблицу).
Лампы накаливания содержат резистор с вольфрамовой нитью, который подключается непосредственно через линию переменного тока. Когда через нить протекает ток, она нагревается до 2200 ° C, в результате чего атомы металла в нити испускают свет. Менее 10% общей энергии, потребляемой лампой, на самом деле производит свет, а остальная часть тратится в виде тепла.
Люминесцентные лампы состоят из стеклянной трубки, заполненной газом аргоном, с небольшим количеством ртути и нитей, расположенных на каждом конце.Когда электроны текут по трубке от одной нити к другой, они сталкиваются с атомами ртути. Возбужденные атомы ртути испускают ультрафиолетовый (УФ) свет, который затем преобразуется в видимый свет при прохождении через люминофорное покрытие внутри трубки.
В галогенных лампахиспользуется вольфрамовая нить, заключенная в небольшой кварцевый колпачок. Подобно лампе накаливания, электрический ток нагревает вольфрамовую нить до температуры выше 2500 ° C, в результате чего нить накаливается добела и излучает свет.Газообразный галоген внутри оболочки соединяется с атомами вольфрама, когда они испаряются, и повторно осаждает их обратно на нить накала.
Этот процесс переработки приводит к тому, что нить накаливания становится намного дольше, чем лампа накаливания. Кроме того, поскольку нить накала нагревается, достигается больше света на единицу энергии, что делает галогенные лампы идеальными для применения в «точечном» освещении.
HID-лампы излучают свет с использованием технологии, аналогичной той, что используется в люминесцентных лампах. Однако, в отличие от люминесцентных ламп, HID-лампы работают при высокой температуре и высоком давлении, длина дуги очень мала, а видимый свет излучается напрямую без люминофора.
Светодиодыработают точно так же, как и стандартные диоды с p-n переходом, за исключением того, что используемый полупроводниковый материал имеет более высокий уровень запрещенной энергии. Когда ток протекает через светодиод, электроны прыгают через широкую запрещенную зону между материалами N-типа и P-типа, чтобы рекомбинировать с дырками.
Продолжить на следующей странице
Энергия, теряемая каждым электроном во время прыжка, испускается в виде фотона света. Фотоны, образующиеся в переходе, которые успешно проходят через слои устройства (и корпуса), выглядят как полный свет, излучаемый светодиодным чипом.Фактические характеристики светодиодов сильно зависят от их рабочей температуры.
 ПРИВОДНЫЕ СКРЫТЫЕ ЛАМПЫ 
 Лампы HID требуют высокого напряжения для зажигания (обычно от 3 до 4 кВ или более 20 кВ, если лампа горячая), ограничения тока во время прогрева и постоянного контроля мощности во время работы. Важно иметь жесткое регулирование мощности лампы, чтобы свести к минимуму колебания цвета и яркости от лампы к лампе.
Кроме того, лампы HID работают от низкочастотного переменного напряжения (обычно менее 200 Гц), чтобы избежать миграции ртути и повреждения лампы из-за акустического резонанса.Для типичной металлогалогенной лампы HID 250 Вт требуется номинальная мощность 250 Вт, номинальное напряжение 100 VRMS, номинальный ток 2,5 ARMS, время прогрева 2,0 минуты и напряжение зажигания 4000 VP (пиковое напряжение).
ЛампыHID имеют характерный профиль запуска (рис. 1). Перед зажиганием лампа HID имеет обрыв. После зажигания лампы напряжение на лампе быстро падает от напряжения холостого хода до очень низкого значения (обычно 20 В) из-за низкого сопротивления лампы. Это приводит к увеличению тока лампы до очень высокого значения, поэтому его следует ограничить безопасным максимальным уровнем.
По мере нагрева лампы ток уменьшается с увеличением напряжения и мощности. В конце концов напряжение лампы достигает своего номинального значения (обычно 100 В), и мощность регулируется до нужного уровня. Удовлетворение требований к лампе и различных режимов работы требует топологии схемы электронного балласта, которая эффективно преобразует сетевое напряжение переменного тока в желаемое напряжение переменного тока лампы, зажигает лампу и регулирует мощность лампы.
 ТОПОЛОГИЯ СКРЫТЫЙ БАЛЛАСТНОЙ ЦЕПИ 
 Схема балласта для СКРЫТЫЙ лампы (рис.2) сложен. Этап повышения коэффициента мощности (PFC) работает в режиме критической проводимости. В этом режиме повышающий каскад работает с постоянным временем включения и переменным временем выключения, в результате чего частота свободного хода на каждой выпрямленной полуволне цикла переменного тока. Частотный диапазон обычно составляет от 200 кГц около впадины полуволны до 50 кГц на пике.
Время включения регулирует шину постоянного тока до постоянного уровня, а время выключения — это время, за которое ток индуктивности достигает нуля в каждом цикле переключения.Фильтр электромагнитных помех (EMI) фильтрует ток индуктивности треугольной формы для создания синусоидального входного тока на входе сети переменного тока с высоким коэффициентом мощности и низким уровнем гармонических искажений.
Основная цепь управления балласта, цепь управления понижающим преобразователем, регулирует ток лампы. Понижающий каскад необходим для понижения постоянного напряжения на шине постоянного тока от повышающего каскада до более низкого напряжения лампы на полном мостовом каскаде. Эта конкретная понижающая схема может работать в непрерывном режиме или в режиме работы с критической проводимостью, в зависимости от состояния нагрузки.
Напряжение и ток лампы измеряются и умножаются вместе, чтобы произвести измерение мощности лампы, которое возвращается, чтобы контролировать время включения понижения. В течение периода прогрева лампы (после зажигания), когда напряжение лампы очень низкое, а ток лампы очень высокий, обратная связь по току лампы определяет время включения для ограничения максимального тока лампы.
Продолжить на следующей странице
В установившемся режиме работы лампы обратная связь по мощности затем определит время включения понижающего преобразователя для управления мощностью лампы.Режим непрерывной проводимости позволяет понижающей цепи подавать больший ток в лампу во время прогрева без насыщения понижающей индуктивности.
Мостовой каскад необходим для выработки переменного тока лампы и напряжения во время работы. Полный мост обычно работает на частоте 200 Гц с рабочим циклом 50%. Он также содержит схему импульсного трансформатора для создания импульсов 4 кВ на лампе, необходимых для зажигания.
ИС управления HID реализует конечный автомат для зажигания и запуска лампы, а также отключения при возникновении условий балласта или неисправности линии (рис.3). Изначально ИС запускается в режиме блокировки при пониженном напряжении (UVLO), когда напряжение питания ИС ниже порога включения. Когда VCC увеличивается до достаточно высокого уровня, ИС выходит из режима UVLO и переходит в режим зажигания, а таймер включения / выключения зажигания активируется для подачи импульсов высокого напряжения на лампу для зажигания.
Если лампа зажигается успешно, ИС переходит в рабочий режим, и лампа регулируется на постоянный уровень мощности. При возникновении условий неисправности, таких как обрыв / короткое замыкание, лампа не зажигается или не нагревается, либо истечение срока службы лампы (EOL), либо нестабильность дуги, тогда ИС перейдет в режим неисправности и безопасно отключится, прежде чем возникнет какое-либо повреждение. происходит с балластом.
Соответствующая понижающая и полная мостовая схема управления может быть построена вокруг ИС управления HID IRS2573D (рис. 4). Микросхема включает в себя встроенный драйвер верхнего плеча для привода затвора понижающего преобразователя (вывод BUCK) и понижающего преобразователя верхнего плеча, циклическую защиту от перегрузки по току (вывод CS).
Контур управления мощностью лампы (вывод PCOMP) или контур ограничения тока лампы (вывод ICOMP) контролирует время включения понижающего переключателя. Время выключения понижающего переключателя контролируется входом обнаружения перехода тока через нуль (вывод ZX) в режиме критической проводимости или входом времени отключения (вывод TOFF) для режима непрерывной проводимости.
Микросхема также включает полностью интегрированный мостовой драйвер на 600 В, верхний и нижний пороги. Внешний вывод синхронизации (вывод CT) контролирует рабочую частоту полного моста.
ИС обеспечивает управление мощностью лампы, измеряя напряжение и ток лампы (контакты VSENSE и ISENSE), а затем умножая их вместе внутри для генерации измерения мощности лампы. Управление зажиганием осуществляется с помощью выхода опережения зажигания (вывод IGN), который включает и выключает внешний полевой МОП-транзистор зажигания (MIGN) для включения цепи зажигания лампы (DIGN, CIGN, TIGN).Таймер зажигания запрограммирован извне (вывод TIGN) для установки времени включения и выключения цепи зажигания.
Наконец, ИС включает в себя программируемый таймер сбоя (вывод TCLK) для программирования допустимой продолжительности сбоя перед безопасным отключением ИС. К таким состояниям неисправности относятся отказ лампы зажечь, отказ лампы прогреться, EOL лампы и обрыв / короткое замыкание выхода.
Некоторые эмпирические результаты схемы иллюстрируют поведение в работе (рис.5). Во время работы понижающий преобразователь работает в режиме критической проводимости, а контур обратной связи с постоянной мощностью контролирует время включения.
Основы светодиодного драйвераи его схемотехника
Теплые подсказки: слово в этой статье составляет около 3800 слов, а время чтения составляет около 23 минуты.
ВведениеСветодиод признан четвертым поколением источников зеленого света.Это твердый источник холодного света. Он имеет множество преимуществ, таких как высокая эффективность, длительный срок службы, безопасность и защита окружающей среды, небольшой размер, высокая надежность, быстрая скорость отклика и так далее. В настоящее время достигается такой же световой эффект. Потребляемая мощность светодиодов составляет примерно 1/10 ламп накаливания и 1/2 люминесцентных ламп. Многие страны и регионы ввели различные политики для поддержки развития светодиодной индустрии, так что отрасль стала важной частью важных отраслей страны, открыв огромные возможности для бизнеса. Схема драйвера светодиода очень важна для светодиодов, и управление затемнением светодиодов может сэкономить энергию. В последние годы горячими темами стали управление и регулировка яркости белых светодиодов высокой яркости.
КаталогI Основные сведения о драйвере светодиода 1. 1 Что такое светодиодный драйвер
Светодиодный драйвер изменяет источник питания на определенный ток напряжения для управления преобразователем напряжения светодиода. В общем, вход драйвера светодиода включает в себя переменный ток высоковольтной сети (т.е.е., городское электричество), низкого напряжения постоянного тока, высокого напряжения постоянного тока, низкого напряжения и высокочастотного переменного тока (например, на выходе электронного трансформатора). Выходная мощность драйвера светодиода в основном представляет собой источник постоянного тока, который может изменять напряжение с изменением прямого падения напряжения светодиода. Основные компоненты источника питания светодиодов включают контроллер переключателя, катушку индуктивности, компонент переключателя (MOSFET), резистор обратной связи, устройство входного фильтра, выходной фильтр и так далее. В соответствии с требованиями в разных случаях должна быть схема защиты от перенапряжения на входе, схема защиты от пониженного напряжения на входе, защита от разомкнутой цепи светодиода, схема защиты от перегрузки по току и так далее.
1.2 Характеристики источника питания светодиодного драйвераВ частности, мощность привода светодиодного уличного фонаря установлена на большой высоте, поэтому обслуживание неудобно, а стоимость обслуживания также велика.
LED является энергосберегающим продуктом, а эффективность привода высока. Очень важно, чтобы в светильник была установлена мощность. Эффективность источника питания высока, но потребление энергии невелико, а тепло в светильнике невелико, поэтому повышение температуры лампы также снижается.В результате задержка затухания светодиода является преимуществом.
Коэффициент мощности — это потребность энергосистемы в нагрузке. Как правило, для электроприборов мощностью менее 70 Вт обязательных показателей нет. Хотя коэффициент мощности отдельного электроприбора низкий, он мало влияет на электросеть; однако вечером электросеть будет серьезно загрязнена из-за большого количества освещения и концентрации однотипной нагрузки. В ближайшем будущем могут появиться некоторые требования к индексам для коэффициентов мощности для драйвера светодиода мощностью 30-40 Вт.
Теперь существует два вида трафика: один — это источник постоянного напряжения для нескольких источников постоянного тока, и каждый источник постоянного тока подается на каждый светодиод индивидуально. Таким образом, комбинация получается гибкой, и все сбои светодиодов не влияют на работу других светодиодов, но стоимость будет немного выше. Другой — источник постоянного постоянного тока, то есть режим привода «Кеке Хуэй Бао», который управляется светодиодами в последовательной или параллельной работе. Его преимущество заключается в низкой стоимости, но плохой гибкости, а также он не влияет на другие проблемы, связанные с работой светодиода, при устранении неисправности светодиода.Две формы сосуществуют в определенный период времени. Способ многонаправленной выходной мощности постоянного тока будет лучше с точки зрения стоимости и производительности. Может быть, это главное направление в будущем.
Способность светодиода противостоять скачкам напряжения относительно низкая, особенно способность противостоять обратному напряжению. Также важно усилить защиту в этой области. Некоторые светодиодные фонари устанавливаются на открытом воздухе, например, светодиодные уличные фонари. Из-за сброса нагрузки и индукции молнии в электросети будут происходить всевозможные скачки, а некоторые скачки вызовут повреждение светодиода.Таким образом, анализ приводной мощности «Чжункэ Хуэй Бао» должен быть недостаточным для защиты от перенапряжения. Что касается частой замены источника питания и ламп, драйвер светодиода должен иметь возможность подавлять скачки напряжения и защищать светодиод от повреждения.
Для соответствия требованиям безопасности и электромагнитной совместимости лучше всего увеличить отрицательную обратную связь по температуре светодиода на выходе постоянного тока в дополнение к обычной защите.
II Типы светодиодных драйверов 2.1 Постоянный ток драйвера светодиодаВ зависимости от режима управления распространенный на рынке драйвер лампы делится на два типа. Один из них — это привод постоянного тока. Особенностью привода постоянного тока является постоянство выходного тока. Выходное напряжение изменяется в одном диапазоне. Поэтому мы часто видим, что приводная оболочка выделена (выход: DC ** V — ** V * * * mA + -5%) на рынке. Это означает, что выходное напряжение находится в одном из выходных напряжений. Сколько мА диапазон, ток.
- A. Выходной ток схемы управления постоянным током постоянный, но выходное постоянное напряжение изменяется в определенном диапазоне с различными размерами нагрузки. Сопротивление нагрузки небольшое, выходное напряжение низкое, чем больше сопротивление нагрузки, тем выше выходное напряжение. 
- B. Цепь постоянного тока не боится коротких замыканий нагрузки, но категорически запрещается полностью разомкнуть нагрузку. 
- С.Схема управления постоянным током идеальна для управления светодиодами, но, условно говоря, цена выше. 
- D. Следует обратить внимание на максимальный выдерживаемый ток и напряжение, которые ограничивают количество используемых светодиодов. 
Другой — это привод постоянного напряжения. Характеристика управления постоянным напряжением заключается в том, что выходное напряжение является фиксированным, а ток ограничивается максимальным значением при смене ламп и фонарей.В этом случае оболочка обычно указывает (выход: DC ** V ** A) фиксированное выходное напряжение и количество доступных максимальных выходных токов. Наиболее распространенные выходные напряжения на рынке светодиодов — 5 В, 12 В, 24 В и т. Д.
- A. Когда параметры в цепи стабилизации напряжения определены, выходное напряжение фиксируется, тогда как выходной ток изменяется с увеличением или уменьшением нагрузки. 
- B. Схема стабилизации напряжения не боится размыкания нагрузки, а вот короткие замыкания нагрузки категорически запрещены. 
- C. Регулируемая схема возбуждения питает светодиод. Для каждой цепочки требуется соответствующий резистор для усреднения яркости каждого светодиода в цепочке. 
- D. Изменения выпрямленного напряжения повлияют на яркость. 
Применение драйверов светодиодов определяется параметрами светодиодов, которые мы хотим управлять. Входное напряжение и ток — два наиболее важных параметра.К лампе распространения прилагается отдельное объяснение того, как рассчитать входное напряжение и ток светодиодной лампы. Это только описание входа светодиодной лампы. Люди смогут увидеть исходные параметры движения (обязательно определите несколько ложных целей !!!).
Выбираем соответствующий драйвер светодиода в зависимости от входного напряжения и тока платы лампы. Например, если входное напряжение платы лампы составляет 37-40 В, а входной ток составляет 300 мА, выходное напряжение драйвера светодиода может быть выбрано для его включения, и ток будет почти таким же.Поверхность формулы, а также напряжение больше или меньше, чем все, должны быть включены. В противном случае будет мерцание. Допускается низкий ток.
Наконец, нам нужно только нажать на положительный и отрицательный полюсы, отмеченные пластиной лампы, чтобы сварить привод или соединительную линию. Необходимо отметить, что у обычной выходной линии, управляемой светодиодами, красный цвет — положительный полюс. Черный — отрицательный полюс … Если это серая линия, то серый — положительный полюс, белый — отрицательный… Сине-коричневая линия, синяя линия — отрицательный полюс, синяя линия — отрицательный полюс и так далее …
IV Светодиодный драйвер Типовое использование Пример продукта Схема
Рисунок 1. Пример продукта общего использования светодиодного драйвера Схема
Давайте посмотрим видео о том, как сделать драйвер светодиода:
Как сделать светодиодный драйвер
Основы схемы светодиодного драйвера 5.1 Что такое схема светодиодного драйвераСветодиодный драйвер — это электрическое устройство, которое регулирует мощность светодиода или цепочки (или цепочек) Светодиоды.Драйвер светодиода реагирует на изменяющиеся потребности светодиода или схемы светодиода, обеспечивая постоянное количество энергии для светодиода, поскольку его электрические свойства изменяются с температурой.
5.2 Типы схем управления светодиодами и их классификацияСхема накачки заряда также является схемой преобразователя постоянного тока в постоянный. Схема накачки заряда использует эффект накопления конденсатора на заряде для хранения электрической энергии. Он использует конденсатор в качестве элемента связи энергии и управляет силовым электронным устройством для выполнения высокочастотного переключения, позволяя конденсатору накапливать энергию в течение части периода, а конденсатор выделяет энергию в течение оставшегося времени.Этот вид схемы получает разные выходные напряжения через разные режимы подключения, когда конденсатор заряжается и разряжается, и вся схема не требует индуктивности.
Схема подкачки заряда относительно небольшая, с меньшим количеством компонентов и более низкой стоимостью. Однако в нем используется относительно много переключающих элементов. При определенном входном напряжении диапазон изменения выходного напряжения относительно невелик. Выходное напряжение в основном в 1/3 ~ 3 раза больше входного напряжения, мощность схемы мала, а эффективность будет зависеть от выходной мощности.Соотношение между напряжением и входным напряжением меняется. Когда светодиодов несколько, их нужно включать параллельно. Чтобы предотвратить неравномерное распределение тока в ответвлении, необходимо использовать балластный резистор, что значительно снизит КПД системы.
Схема импульсного источника питания представляет собой схему преобразования постоянного тока в постоянный, которая изменяет выходное напряжение, изменяя соотношение времени между переключением и выключением. С точки зрения схемы, по сравнению со схемой накачки заряда, она содержит магнитные компоненты, то есть индуктор или высокочастотный трансформатор.Импульсный источник питания делится на два типа преобразователей постоянного тока в постоянный, а именно, входной и выходной без изоляции, а именно «прямое соединение» и «вход и выход».
Типичные схемы «сквозного» преобразователя постоянного тока в постоянный включают понижающий, повышающий, понижающий-повышающий и Cuk.
Типичные схемы изолированных преобразователей постоянного тока в постоянный с входом и выходом: несимметричный прямой, обратный несимметричный, двухтактный, полумостовой и полный мост. Схема импульсного источника питания может обеспечивать широкий диапазон выходного напряжения, а выходное напряжение регулируется плавно, выходная мощность велика, поэтому диапазон применения шире, особенно в ситуациях средней и большой мощности.
Линейная схема управления рассматривает полупроводниковое силовое устройство, работающее в линейной области, как динамический резистор и реализует управление постоянным током посредством управления уровнем управления. Недостатком линейной схемы управления является низкий КПД, но она имеет быструю реакцию на входное напряжение и изменение нагрузки. Схема относительно проста. Легко контролировать ток светодиода напрямую, и легко контролировать высокую точность тока.
VI Новая конструкция схемы драйвераФактическое управление обратной связью импульсного источника питания — это выходное напряжение, а регулирование выходного тока непросто быть точным, а светодиодная лампа легко повреждается при управлении переключением блок питания смещен; КПД линейной схемы невысокий.
На основании вышеуказанных причин разработана новая схема управления светодиодами. В схеме используется односторонний обратноходовой импульсный источник питания в качестве регулятора передней ступени, а источник постоянного тока линейного регулирования давления используется в качестве регулятора пост-уровня. После преобразования несимметричного обратноходового источника питания может быть получено выходное напряжение постоянного тока, которое используется в качестве входа посткаскадного источника постоянного тока, управляемого напряжением. Поскольку входное напряжение источника постоянного тока управляется высокоэффективным импульсным источником постоянного тока с одним обратным ходом, источник постоянного тока с контролем давления может точно управлять светодиодом и изменять входное напряжение источника постоянного тока в большом диапазоне, поэтому эффективность и точность гарантированы, а электроснабжение может быть поставлено по городу.В то же время двухуровневой регулировкой непросто повредить светодиодную лампу.
Рисунок 2. Новая конструкция схемы драйвера
Системная схема показана на рисунке 2. Трансформатор T1, переключающая трубка Q1, диод D1 и конденсатор C1 составляют односторонний импульсный импульсный источник питания с обратным ходом, а операционные усилители U1, U2 и силовой транзистор Q2 составляют устройство с регулируемым давлением. источник постоянного тока, а микроконтроллер STC89C51 является основным устройством управления.
Когда значение серого изменяется, микроконтроллер генерирует соответствующее напряжение управления яркостью на основе полученного значения серого. Напряжение управления яркостью добавляется к тому же фазному входу U1. Обратная входная клемма U1 — это сигнал тока светодиода, полученный U2, а R12 — резистор обнаружения тока. Выходное напряжение U1 является управляющим напряжением МОП-лампы Q2, что известно из концепции недостатка операционного усилителя.Обратное входное напряжение U1 равно напряжению на его прямом входе, то есть ток на R12 контролируется напряжением управления яркостью и не изменяется при изменении нагрузки.
Однокристальный выдает соответствующее напряжение управления яркостью в соответствии со значением серого, которое он получает, а также выдает сигнал ШИМ. Сигнал ШИМ соответствует сигналу TL431 для управления переключателем Q1. Затем MCU изменяет скважность сигнала ШИМ в соответствии с полученным сигналом тока светодиода и изменяет выходное напряжение импульсного источника питания , то есть для изменения константы.Входное напряжение источника потока снижает напряжение на силовой трубке Q2, так что она работает в зоне регулируемого сопротивления или рядом с зоной регулируемого сопротивления в случае постоянного выходного тока, чтобы повысить эффективность. TL431 — это трехконтактный регулируемый шунтирующий источник опорного напряжения, в котором наличие TL431 и соответствующей ему электрической фазы ограничивает максимальное выходное напряжение импульсного источника питания и дополнительно повышает безопасность системы.
Когда освещение относительно хорошее, MCU управляет выводом напряжения управления яркостью в соответствии с полученным значением серого, так что выходной ток источника постоянного тока относительно мал, и может быть достигнут эффект энергосбережения.На рисунке 2 выходное напряжение микроконтроллера контролируется цифро-аналоговым преобразователем для питания источника постоянного тока. На рисунке 2 не показана цифро-аналоговая часть.
VII Базовое предложение по проектированию драйвера светодиодаДизайн драйвера светодиода несложен, но у нас должна быть хорошая идея. Поскольку мы выполняем отладку перед расчетом, отладку и старение после отладки, мы считаем, что любой может преуспеть в светодиодах.
7.1 Размер тока светодиодаВсем известно, что слишком большая пульсация светодиода повлияет на срок службы светодиода.Что касается воздействия, то конкретного показателя пока нет.
7.2 Chip FeverЭто в основном предназначено для микросхемы драйвера высокого напряжения со встроенным модулятором мощности, который не только снижает энергопотребление микросхемы, но также не приводит к дополнительному потреблению энергии для рассеивания тепла.
7.3 Power Tube Fever
Энергопотребление силовой трубки делится на две части: потери переключения и потери проводимости. Светодиод — это приложение для электропривода, и повреждение переключателя намного больше, чем потеря проводимости.Потери при переключении связаны с CGD и CGS силовой трубы, а также с управляемой способностью и рабочей частотой микросхемы. Таким образом, решение тепловой проблемы силовой трубы может быть решено из следующих аспектов:
A. Силовая трубка MOS не может быть выбрана в зависимости от величины сопротивления проводимости. Чем меньше внутреннее сопротивление, тем больше емкость CGS и CGD.
B. Остальное — это частота и возможности привода микросхемы. Здесь мы говорим только о влиянии частоты.Частота прямо пропорциональна потерям проводимости. Поэтому, когда электрическая трубка нагревается, мы должны сначала подумать, не слишком ли высока частота выбора. Когда частота снижается, чтобы получить ту же нагрузочную способность, пиковый ток должен быть больше или индуктивность становится больше, что может привести к тому, что катушка индуктивности попадет в область насыщения. Если ток насыщения индуктивности достаточно велик, CCM (режим непрерывного тока) может быть изменен на DCM (режим прерывистого тока), что требует увеличения емкости нагрузки.
7.4 Снижение частоты рабочей частотыСнижение частоты в основном вызвано двумя причинами. Отношение входного напряжения к напряжению нагрузки невелико, а системные помехи велики. В первом случае будьте осторожны, чтобы не установить слишком высокое напряжение нагрузки, хотя напряжение нагрузки высокое, эффективность будет высокой.
Для последнего мы можем попробовать следующие аспекты: A, наименьший ток устанавливает наименьшую точку; B, чистая точка проводки, особенно ключевой путь смысла; C — выбор индуктора или индуктивности замкнутой магнитной цепи; D, RC фильтр нижних частот, этот эффект маловат.C не очень хорошая консистенция, отклонение немного велико, но для освещения должно хватить.
7.5 Выбор индукторов или трансформаторовПоскольку рабочее напряжение мощного светодиода составляет всего 3 В, мостовой выпрямитель преобразует 220 В переменного тока в постоянный, падение напряжения на полном мосту составляет около 1,8 В. . А эффективность использования энергии всего одного светодиода составляет всего 60%. Мы должны соединить вместе более 3 светодиодов, чтобы общая эффективность использования электроэнергии была более 80%.
В соответствии с принципом трех основных цветов синтеза белого света, мощные светодиоды мощностью 31 Вт с красным, зеленым и синим соединены последовательно, и можно получить яркость светодиода, эквивалентную белому свету 3 Вт. В то же время можно комбинировать 6 видов цветного света, чтобы удовлетворить предпочтения людей в преобразовании цвета.
VIII ЗаключениеСхема возбуждения светодиода использует импульсный источник питания в качестве первого уровня управления и источник постоянного тока управления давлением в качестве второго уровня управления.Сочетание двух преимуществ может обеспечить эффективность и точность управления. К тому же он напрямую обеспечен городом электричеством, двухслойным приводом, высокой безопасностью, а вывести из строя дорогостоящие светодиодные фонари непросто. Эксперименты показывают, что КПД системы может достигать более 83%, а мощность такая же, как у несимметричного импульсного источника питания с обратным ходом, что заслуживает поощрения.
Часто задаваемые вопросы по основам работы с драйверами светодиодов
1.Для чего нужен светодиодный драйвер?
Драйверы светодиодов— это устройства, которые регулируют и подают мощность, используемую для «запуска» светодиодных лент. Подобно традиционным трансформаторам, они преобразуют переменный ток сетевого напряжения (240 В переменного тока) в более низкое напряжение.
2. Нужен ли мне драйвер для светодиодных фонарей?
Для каждого светодиодного источника света требуется драйвер. … Некоторые светодиоды уже имеют встроенный драйвер внутри лампы. Светодиоды, предназначенные для домашнего использования (лампы с цоколем E26 / E27 или GU24 / GU10 и работающие от 120 В), обычно уже включают драйвер.Однако низковольтные светодиодные источники света, такие как некоторые MR-лампы (MR GU5.
3. В чем разница между трансформатором и драйвером светодиода?
В чем разница между светодиодным драйвером и светодиодным трансформатором? Трансформатор — это условно устройство с двойной обмоткой, просто вход переменного тока и выход переменного тока. Драйверы более сложные, чем это, и обычно выдают постоянный ток на выходе с использованием импульсной системы, а также в них есть схемы регулирования и контроля тока.
4.Можно ли использовать драйвер светодиода в качестве источника питания?
Светодиодный драйвер постоянного напряжения s. Драйверы постоянного тока и постоянного напряжения являются жизнеспособными вариантами источника питания для светодиодных источников света, но отличается способ подачи питания.
5. Сколько светодиодов может запитать драйвер?
Если у вас есть драйвер с выходной мощностью 60 Вт, он должен работать только со светодиодами, которые в сумме потребляют 48 Вт (60 Вт x 80% = 48 Вт).Сколько огней может запитать один водитель? Водители не ограничены количеством светодиодов, которые они питают. Они ограничены общей мощностью светодиодных ламп, которые они питают.
6. Как долго прослужит светодиодный драйвер?
А именно, срок службы схемы управления истекает до того момента, когда светодиод перестанет излучать свет или его яркость упадет. Типичный номинальный срок службы этих элементов часто составляет менее 25 000 часов, в то время как срок службы самого светодиода может достигать 50 000–100 000 часов.
7. Нагреваются ли драйверы светодиодов?
Тепло — враг электроники, и это относится и к драйверам светодиодов. Это не означает, что драйверы светодиодов не могут работать в жарких условиях, они могут. … Выходная мощность импульсного источника питания, включая драйверы светодиодов, уменьшается при повышении температуры.
8. Как выбрать драйвер светодиода?
Используйте драйвер светодиода, по крайней мере, с таким же значением, как у вашего светодиода (ов).Выходная мощность драйвера должна быть выше, чем требуется для светодиодов для дополнительной безопасности. Если выходная мощность соответствует требованиям к питанию светодиода, он работает на полную мощность. Работа на полной мощности может привести к сокращению срока службы драйвера.
9. Как узнать, неисправны ли драйверы светодиодов?
Драйверы светодиодоввыпрямляют переменный ток высокого напряжения в низкое напряжение. Если у вас есть хороший светодиод и плохо работающий светодиодный драйвер, ваши светодиодные фонари для высоких отсеков не будут работать долго.Большинство отказов светодиодов происходит не из-за светодиода, а из-за драйвера. Обычно цепи перегорают и выходят из строя.
10. Как работает схема драйвера светодиода?
В электронике схема светодиода или драйвер светодиода — это электрическая схема, используемая для питания светодиода (СИД). … Падение напряжения на светодиоде примерно постоянное в широком диапазоне рабочего тока; поэтому небольшое увеличение приложенного напряжения значительно увеличивает ток.
Книжная рекомендация
— Ассоциация производителей электрического оборудования и медицинских изображений (Автор)
— ЧЖОУ ЧЖИ МИН ДЭНГ (Автор)
Совершенно очевидно, что экономический рост тесно связан с доступностью энергии.К доступности энергии можно подойти двумя способами; Первый способ — построить больше электростанций, чтобы удовлетворить возросший спрос. Второй способ — снизить энергопотребление. Светодиодное освещение имеет множество преимуществ, таких как высокая надежность, низкие затраты на обслуживание, регулировка яркости, в дополнение к основному преимуществу энергосбережения и значительного ожидаемого повышения производительности. С другой стороны, недостатки в основном связаны с первоначальной стоимостью замены систем освещения, а также с необходимостью специальной схемы силовой электроники для управления ими для регулирования интенсивности и яркости.Цель проекта — заменить галогенные лампы (50 Вт) на встроенные светодиодные (10 Вт). Светодиоды имеют много преимуществ по сравнению с другими источниками света, такими как лампы накаливания или люминесцентные лампы. Наиболее важные преимущества — быстрое включение, меньшее тепловыделение, меньшее энергопотребление и более длительный срок службы. Светодиоды необходимо правильно управлять, чтобы обеспечить оптимальную производительность и долгий срок службы. Драйвер должен быть рентабельным, что обычно не достигается с помощью отдельных компонентов, но может быть реализовано с помощью интегрированных решений.
— Айя Гебриль Ахмед (автор), Махмуд Насари Абд аль-Фаттах (автор), Айя Бакр Абд аль-Вахаб (автор)
Соответствующая информация об «Основах светодиодного драйвера и его схемотехнике»
О статье «Основы светодиодного драйвера и его схемотехника». Если у вас есть лучшие идеи, не стесняйтесь писать свои мысли в следующей области комментариев. Вы также можете найти больше статей об электронных полупроводниках через поисковую систему Google или обратиться к следующим связанным статьям.
(PDF) Одноступенчатый драйвер светодиодной лампы с коррекцией коэффициента мощности и плавным переключением для энергосберегающих систем внутреннего освещения
Прил. Sci. 2017,7, 115 14 из 14
3.
Liang, T.J .; Tseng, W.J .; Chen, J.F .; Wu, J.P. Новый многоступенчатый драйвер светодиода с линейной частотой и высоким коэффициентом мощности
. IEEE Trans. Power Electron. 2015,30, 5103–5115. [CrossRef]
4.
Moo, C.S .; Chen, Y.J .; Ян, W.C. Эффективный драйвер для светодиодного освещения с регулируемой яркостью. IEEE Trans. Power Electron.
2012,27, 4613–4618. [CrossRef]
5.
Wang, Y .; Guan, Y .; Ren, K .; Сюй Д. Одноступенчатый светодиодный драйвер на основе схемы повышения напряжения BCM и преобразователя для системы уличного освещения
. IEEE Trans. Ind. Electron. 2015,62, 5446–5457. [CrossRef]
6.
Квак, С.С. Импульсная светодиодная схема с трансформаторным балансом тока.Int. J. Electron.
2014
,
101, 1683–1693. [CrossRef]
7.
Hsia, S.C .; Sheu, M.H .; Лай, С.Ю. Чиповая реализация высокоэффективного светодиодного драйвера диммирования
для мощной светодиодной системы освещения. ИЭПП Пауэр Электрон. 2015,8, 1043–1051. [CrossRef]
8.
Choi, W.Y .; Ян, М. Высокоэффективный изолированный преобразователь SEPIC с пониженными потерями проводимости для светодиодных дисплеев
. Int.J. Electron. 2014, 101, 1495–1502. [CrossRef]
9.
Chen, Y.S .; Liang, T.J .; Chen, K.H .; Хуанг, Дж. Исследование и реализация высокочастотного импульсного драйвера светодиода
с автоколебательной схемой. В материалах Международного симпозиума IEEE по схемам и системам
(ISCAS), Рио-де-Жанейро, Бразилия, 15–18 мая 2011 г .; С. 498–501.
10.
Wang, Y .; Guan, Y .; Чжан, X .; Сюй Д. Одноступенчатый светодиодный драйвер с низким напряжением на шине. Элетрон. Lett.
2013
, 49,
455–456. [CrossRef]
11.
Hui, S.Y.R .; Li, S.N .; Дао, X.H .; Chen, W .; Нг, W.M. Новый пассивный автономный драйвер светодиода (LED)
с длительным сроком службы. IEEE Trans. Power Electron. 2010, 25, 2665–2672. [CrossRef]
12.
Qu, X .; Wong, S.C .; Це, К. Понижающий преобразователь с резонансным усилением для постоянного приведения в действие силовых светодиодов для замены
ламп. IEEE Trans. Power Electron. 2011 г., 26, 532–540.
13.
Wang, Y .; Guan, Y .; Huang, J .; Wang, W .; Сюй Д. Одноступенчатый драйвер светодиода на основе чередующейся повышающе-понижающей схемы
и LLC-резонансного преобразователя. IEEE J. Emerg. Sel. Вершина. Power Electron. 2015,3, 732–741. [CrossRef]
14.
Chang, Y.N .; Kuo, C.M .; Cheng, H.L .; Ли, К.Р. Разработка схемы управления регулируемым светодиодным освещением для источника питания батареи
. В материалах 10-й Международной конференции IEEE по силовой электронике и приводным системам
(PEDS), Китакюсю, Япония, 22–25 апреля 2013 г .; стр.1168–1172.
15.
Lin, C.C .; Yang, L.S .; Чанг, E.C. Исследование преобразователя постоянного тока в солнечное светодиодное уличное освещение. В материалах
Международного симпозиума IEEE по электронике нового поколения (ISNE), Гаосюн, Тайвань,
25–26 февраля 2013 г .; С. 461–464.
16.
Chen, N .; Чанг, H.S.H. Технология привода для модернизированных светодиодных ламп для люминесцентных осветительных приборов с электронными балластами
. IEEE Trans. Power Electron. 2011 г., 26, 588–601.[CrossRef]
17.
Cheng, C.A .; Chang, E.C .; Tseng, C.S .; Чанг, Т. Новый одноступенчатый светодиодный драйвер со связанными индукторами
и чередующимися корректорами коэффициента мощности. В материалах Международного симпозиума по компьютерам, потребителю и контролю,
Тайчжун, Тайвань, 10–12 июня 2014 г .; С. 1287–1290.
18.
Texas Instruments. Одноступенчатый светодиодный драйвер переменного / постоянного тока мощностью 19 Вт для замены люминесцентных ламп T8 / T10;
Texas Instruments: Даллас, Техас, США, 2011 г .; стр.1–21.
19.
Fairchild Semiconductor. Руководство пользователя оценочной платы FEBFL7701 L34U018A Универсальный вход 18,3 Вт LED
Драйвер; Fairchild Semiconductor: Саннивейл, Калифорния, США, 2012 г .; С. 1–24.
20.
Каталог светильников. Китайская электрическая MFG. Корпорация. Доступно в Интернете: http://ebook.chinaelectric.com.tw/
hosts / 2/7 / files / 2712651479460151 / book.php (по состоянию на 9 августа 2016 г.).
21.
Каталог светодиодных ламп. Everlight Electronics Co., Ltd. Доступно на сайте: http://www.everlightlighting.com/
file / image / files / ELL_2015_Catalogue_dealer.pdf (по состоянию на 18 мая 2015 г.).
22.
Cheng, CA; Cheng, H.L .; Чанг, Т. Новый одноступенчатый светодиодный драйвер уличного освещения
с высоким коэффициентом мощности и спаренными индукторами. IEEE Trans. Ind. Appl. 2014,50, 3037–3045. [CrossRef]
23.
Steigerwald, R.L. Сравнение топологии полумостового резонансного преобразователя. IEEE Trans. Power Electron.
1988
,
3, 174–182. [CrossRef]
24. Казимерчук, М.К .; Чарковский, Д. Резонансные преобразователи мощности; Wiley: New York, NY, USA, 1995.
©
2017 авторы; лицензиат MDPI, Базель, Швейцария. Эта статья представляет собой статью в открытом доступе
, распространяемую в соответствии с условиями лицензии Creative Commons Attribution
(CC BY) (http://creativecommons.org/licenses/by/4.0/).
Как выбрать светодиодный драйвер IC?
Светодиод занял свое непоколебимое место в подсветке портативных устройств.Даже в области подсветки для ЖК-панели большого размера он начал бросать вызов распространенному CCFL. В освещении светодиоды особенно популярны на рынке благодаря своим особым характеристикам, таким как энергоэффективность, экологичность, длительный срок службы и низкие эксплуатационные расходы. Схема драйвера является важной и неотъемлемой частью светодиода. Будь то освещение, подсветка или панель дисплея, выбор технической архитектуры схемы драйвера должен соответствовать конкретным приложениям.
Механизм светодиодного освещения работает следующим образом: когда прямое напряжение прикладывается к обоим концам, неосновная и основная несущая в полупроводнике рекомбинируют, высвобождая избыточную энергию, испуская фотоны. Основные функции схемы управления светодиодами заключаются в передаче переменного напряжения в постоянный источник питания и согласовании напряжения и тока в соответствии с требованиями светодиодных устройств. Помимо требований безопасности, схема драйвера светодиода должна также включать две другие основные функции:
Во-первых, постоянный ток должен поддерживаться как можно дольше, таким образом, изменение выходного тока может поддерживаться в диапазоне ± 10, особенно когда смена источника питания выходит за пределы диапазона ± 15.Вот причины использования драйвера постоянного тока при использовании светодиода в качестве монитора, других осветительных устройств или подсветки:
1. Чтобы ток привода не превышал максимальный уровень и не влиял на его надежность.
2. Для удовлетворения ожидаемых требований к яркости и обеспечения однородности цвета и яркости каждого светодиода.
Во-вторых, схема драйвера должна поддерживать низкое энергопотребление, чтобы эффективность светодиодной системы оставалась на высоком уровне.
PWM (Pulse Width Modification) — это традиционная технология регулировки света, которая использует простые цифровые импульсы для включения и выключения светодиодного драйвера время от времени. Системе нужно только подавать широкие и узкие цифровые импульсы, чтобы легко изменять выходной сигнал для регулировки яркости светодиода. Преимущество этой технологии состоит в том, что она обеспечивает высококачественный белый свет с высокой эффективностью за счет простоты применения. Но есть фатальный недостаток: он подвержен EMI (электромагнитным помехам), иногда даже издает слышимые шумы.
Повышение напряжения — важная задача схемы драйвера светодиода, разделенная на два различных топологических режима, а именно повышение напряжения через индуктор и повышение заряда. Поскольку светодиод управляется током, а катушка индуктивности наиболее эффективна в момент передачи тока, наибольшая сила повышения напряжения через катушку индуктивности заключается в высокой эффективности, которая при правильной конструкции может достигать 90%. Однако не менее примечательна его слабость, то есть сильные электромагнитные помехи, которые предъявляют высокие требования к системам телекоммуникационных продуктов, таких как мобильные телефоны.С появлением зарядных насосов большинство мобильных телефонов не повышают напряжение через индуктор. Конечно, эффективность повышения напряжения с помощью зарядного насоса ниже, чем в противном случае.
Независимо от того, используется ли освещение или задняя подсветка, разработчик продукта должен столкнуться с проблемой повышения эффективности передачи драйверов. Повышение эффективности передачи не только выгодно для портативных устройств, так как увеличивает время ожидания, но также является важным средством решения проблемы рассеивания тепла светодиодами.В освещении использование светодиода высокой мощности также подчеркивает проблему повышения эффективности передачи.
Светодиод нуждается в компонентах, стабилизирующих ток и напряжение, которые должны иметь высокое разделенное напряжение и низкое энергопотребление, в противном случае высокоэффективный светодиод снизит общую эффективность системы из-за высокого рабочего потребления, что противоречит принципу энергосбережения и высокого энергопотребления. эффективность. Следовательно, основная схема ограничения тока должна использовать высокоэффективные схемы, такие как емкость, катушка индуктивности или схема переключения с источником питания, поскольку можно обеспечить высокий КПД светодиодной системы вместо резистора или схемы последовательной стабилизации напряжения.Схема последовательной постоянной выходной мощности может поддерживать постоянную светоотдачу светодиода в широком диапазоне источников питания, но обычные микросхемы IC теряют некоторую эффективность. Использование схемы переключения с источником питания может гарантировать постоянную выходную мощность с высокой эффективностью передачи при резких колебаниях напряжения источника питания.


 (0)
 (0)  Затем прямоугольный импульс направляется на катод диода VD8 и возникающий минусовый показатель закрывает второй динистор.
 Затем прямоугольный импульс направляется на катод диода VD8 и возникающий минусовый показатель закрывает второй динистор.